EasyManua.ls Logo

Philips 48OLED806/12 - Page 61

Philips 48OLED806/12
104 pages
Print Icon
To Next Page IconTo Next Page
To Next Page IconTo Next Page
To Previous Page IconTo Previous Page
To Previous Page IconTo Previous Page
Loading...
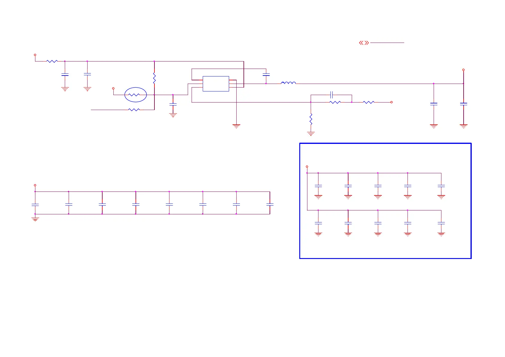
9-4-4 DDR POWER
C4170
22UF 6.3V
C4169
22UF 6.3V
C4171
100NF 16V
+5V-STANDBY
DDRV_PWR_CTRL14
DDRV_PWR_CTRL
C4167
1nF 50V
C4166
100NF 16V
CD121
4.7UF 6.3V
C4168 NC/22NF 25V
L4104
2.2uH
DDRV_VDD2
DDRV_VDD2
C lo s e t o D RA M s i de
( 0 . 7 6 8 x ( 1 + 4 K7 / 1 0 K) = 1 . 1 2 8 V )
DDRV_VDD1
LP D D R 4 P o w e r 1 . 1 V
DDRV_PWR_CTRL
CM57
100NF 16V
CM47
10uF 6.3V
CD122
4.7UF 6.3V
R4109 4K7 1%
CM52
NC/10uF 10V
CD106
4.7UF 16V
R4127
0R05 1/10W
Up d a te d o n 2 02 0 / 10 / 29
DDRV_VDD2
Ca p c l os e t o D D RV p ow e r s ou r ce .
CM253
1uF 10V
CM36
1uF 10V
CM101
1uF 10V
R4112
NC/10K 5% 1/16W
CM230
1uF 10V
CM236
1uF 10V
CM233
1uF 10V
CM53
1UF 16V
R4111
10K 5%
CM234
1uF 10V
DDRV_VDD2
Bo t to m s i de of Ma i n C h ip
DD R V D E- C AP .
C4165
10uF 10V
CM48
1UF 16V
CM49
100NF 16V
CM51
100NF 16V
CM55
100NF 16V
R4124
NC/0R05 OHM
R4125
0.05R
R4110
10K 1%
U406
TPS563201DDCR
GND
1
SW
2
VIN
3
VFB
4
EN
5
VBST
6

Related product manuals