EasyManua.ls Logo

Philips 49PUS6432/12 - Page 43

Philips 49PUS6432/12
111 pages
Print Icon
To Next Page IconTo Next Page
To Next Page IconTo Next Page
To Previous Page IconTo Previous Page
To Previous Page IconTo Previous Page
Loading...
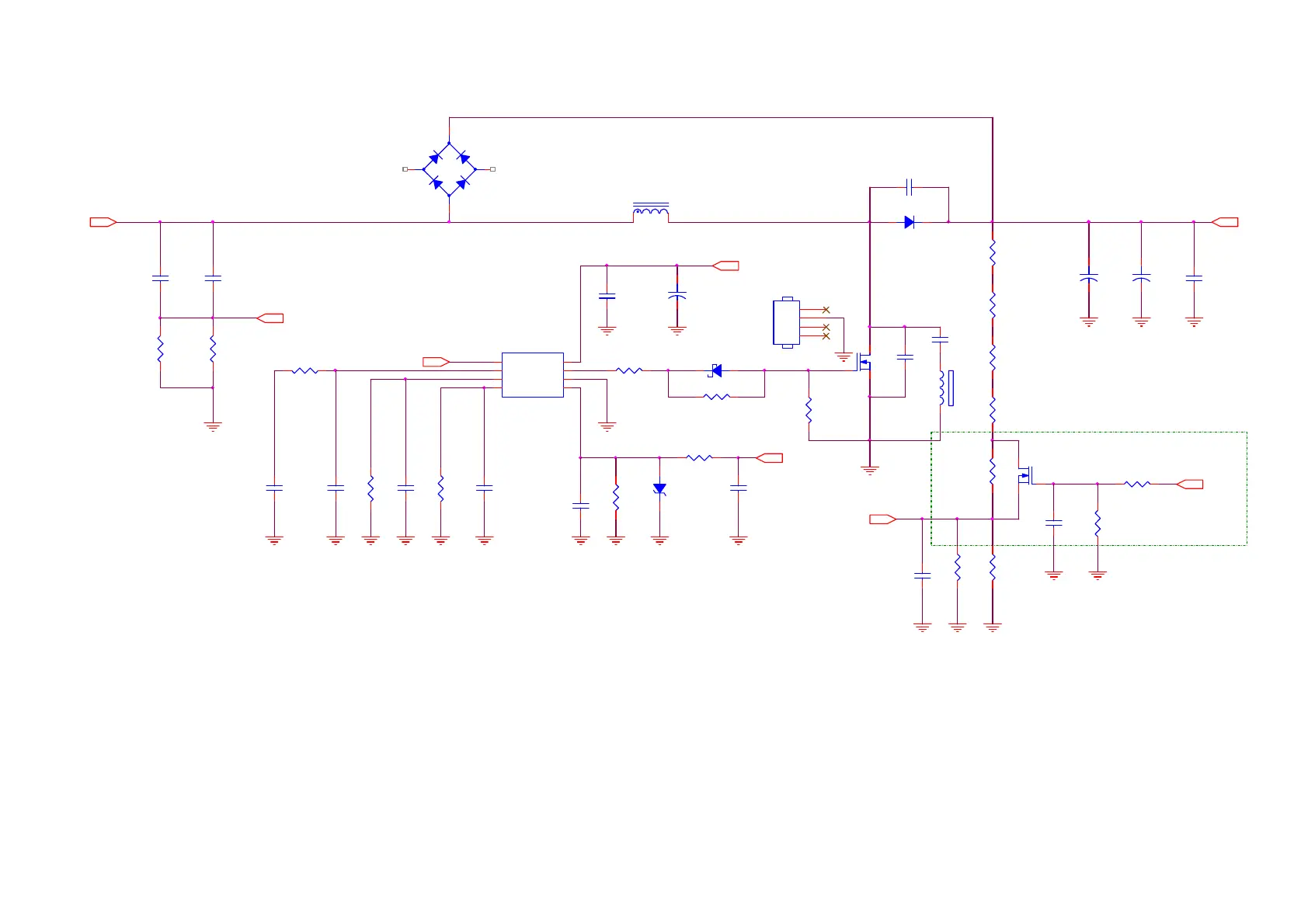
8-2-2 PFC
-
+
BD9801
KBP208G-C
2
1
3
4
Q9801
TK18A60V
R9816
10K 1/8W 1%
C9815
NC/47PF
D9802
SS1060
12
R9815
33R 1%
C9813
3.3nF 50V
R9813
NC / 24K 1/8W 1%
ZD9801
BZT52-B3V6
12
R9817
10K 1/8W 1%
R9812
47R 1%
C9812
47PF 50V
HS9801
HEAT SINK
1
2
3
4
R-
+VCC2
+
C9810
10UF 50V
C9811
100N 50V
C9805
1NF 50V
R9808
16K +-1% 1/8W
R9807
470K 1%
C9807
0.47uF 50V
R9809
27K 1/8W 1%
C9806
1uF
R9810
22K 1/8W 1%
C9808
10N 50V
R9811
33K 1/8W 1%
C9809
10N 50V
R9818
10K 1/8W 1%
C9818
47PF
C9817
100N 50V
FB9904
BEAD
12
L9801
220uH
6
4
C9816
1NF
C9814
47PF
For Power Saving
D9801
FMNS-1106S
+
C9801
82uF 450V
+
C9802
82uF 450V
Vbus
R9803
1MOHM +-1% 1/4W
R9805
680K OHM +-1% 1/4W
R9806
100K 1%
R9804
680K OHM +-1% 1/4W
FB_PFC
FB_PFC
+VCC2
U9801
SSC-2005S
FB
1
COMP
2
RT
3
RDLY
4
CS
5
GND
6
OUT
7
VCC
8
R9819
NC/0R05
Q9802
AO3160
R9814
10R 1/8W 5%
Vsin
C9803
1UF 450V
C9804
1UF 450V
R-
R9801
0.1R 3W
R9802
0.1R 3W

Related product manuals