EasyManua.ls Logo

Philips 49PUS6432/12 - Page 45

Philips 49PUS6432/12
111 pages
Print Icon
To Next Page IconTo Next Page
To Next Page IconTo Next Page
To Previous Page IconTo Previous Page
To Previous Page IconTo Previous Page
Loading...
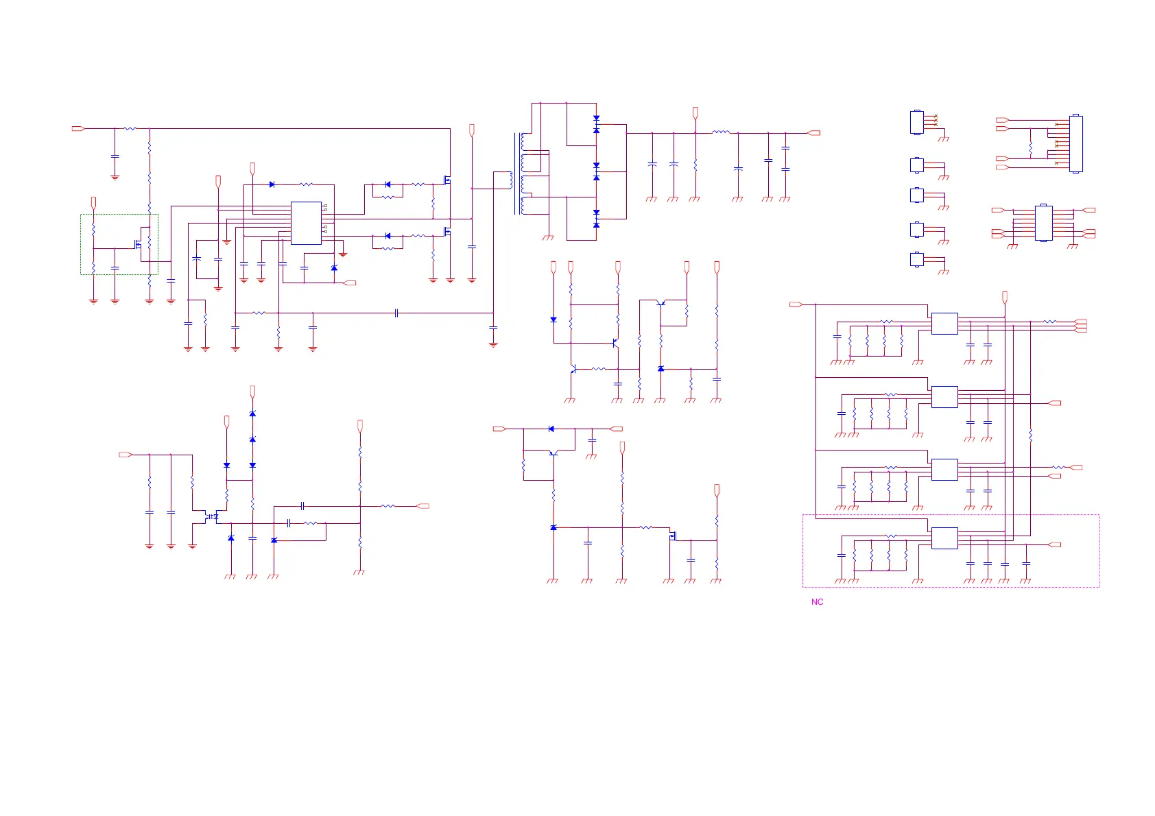
8-2-4 LED Driver
R8143
1.5R
+VLED
R8144
1.5R
LED_OVP
U8105
TPV101D
DIM
1
EN
2
VCC
3
LED
4
GND
5
ISET
6
GM
7
COMP
8
DV5 +12V
D8108
SS1060FL
U8106
TPV101D
DIM
1
EN
2
VCC
3
LED
4
GND
5
ISET
6
GM
7
COMP
8
+VCC2
Q8103
MMBT3904
R8141
1.5R
R8142
1.5R
R8124
75 KOHM +-1% 1/8W
R8126
0 OHM +-5% 1/8W
R8129
NC / 0 OHM +-5% 1/8W
HS8101
HEAT SINK
1
2
3
4
R8127
2K 1/8W 1%
R8130
1K 1/8W 1%
R8146
1.5R
R8128
1K 1/8W 1%
-VLED1
R8145
1.5R
C8105
0.47UF 50V
R8106
NC
Q8104
MMBT3906
R8151
0 OHM +-5% 1/8W
C8136
1uF
+VCC2
R8107
470R 1/8W 1%
C8106
560PF 50V
R8108
180R 1%
-VLED1
-VLED2
-VLED1
-VLED2
C8107
1nF 50V
C8110
1uF
C8125
0.1uF 50V
C8111
47P 50V
+12V
R8159
5K1 1/8W 1%
Q8105
MMBT3906
R8147
1R 1%
R8152
0 OHM +-5% 1/8W
C8137
1uF
R8148
1R 1%
R8131
1K 1/8W 1%
+12V
R8132
5K1 1/8W 1%
U8104
AS431AN-E1
TPV101_VCC
3D_ON
R8160
62K 1/8W 1%
R8133
30K 1/8W 1%
DIM
R8134
4.3K OHM 1%
C8126
0.1uF 50V
BL_ON/OFF
C8133
1uF
C8112
5PF
VLED1
C8109
27NF
VLED1
HS8102
HEAT SINK
1
2
ZD8101
BZT52-B15
1 2
HS8103
HEAT SINK
1
2
+12V
D8106
SS1060FL
VS
D8107
SS1060FL
R8119
4.3K OHM 1%
ZD8103
BZT52-B16
1 2
VLED1
R8149
1.5R
R8150
1.5R
R8153
0 OHM +-5% 1/8W
U8107
TPV101D
DIM
1
EN
2
VCC
3
LED
4
GND
5
ISET
6
GM
7
COMP
8
C8132
1uF
C8131
0.1uF 50V
C8138
1uF
R8154
0 OHM +-5% 1/8W
U8108
TPV101D
DIM
1
EN
2
VCC
3
LED
4
GND
5
ISET
6
GM
7
COMP
8
R8163
10K 1/8W 1%
C8113
100PF
C8135
1uF
D8101
UF4007
C8134
0.1uF 50V
R8164
1K 1/8W 1%
R8109
10ohm +/-1% 1/8W
C8139
1uF
FB_LED
C8141
100PF 50V
D8102
SS1060FL
D8103
SS1060FL
R8110
10ohm +/-1% 1/8W
R8113
10ohm +/-1% 1/8W
ZD8104
BZT52-B30
1 2
R8111
47R 1%
R8114
47R 1%
R8112
10K 1/8W 1%
R8115
10K 1/8W 1%
U8103
AS431AN-E1
C8124
NC/0.47UF 50V
FB_LED
FB_LLC
FB_LLC
R8120
NC/3K 1/8W 5%
VS
R8166
3K3 1/8W 1%
+12V
Q8107
LMBT3906LT1G
1
2 3
TPV101_VCC
D8110
1N4148W
R8165
510 OHM +-1% 1/8W
TPV101_VCC
U8109
AS431AN-E1
R8172
510K 1% 1/8W
Q8108
2N7002K
C8143
0.47UF 50V
R8171
1 MOHM +-1% 1/8W
BL_ON/OFF
C8108
100PF1KV
DIM
R8155
10K 1/4W
R8167
47K 1/8W 1%
R8168
43K 1/8W 1%
R8169
9K1 1/8W 1%
R8157
10K 1/4W
3D_ON
T8101
POWER X'FMR
1
4
5
6
7
8
9
10
11
12
C8122
NC
C8145
1uF
R8170
47K 1/8W 1%
C8123
0.1uF 50V
C8127
0.1uF 50V
HS8105
HEAT SINK
1
2
HS8104
HEAT SINK
1
2
C8128
1uF
R8125
470K +-5% 1/8W
CN9102
NC/CONN
2
4
6
8
10
12
14
1
3
5
7
9
11
13
C8101
1NF
Vbus
R8101
0.1R
C8144
1uF
D8104
FMX-23S
1
2
3
D8105
FMX-23S
1
2
3
U8101
SSC9522S
Vsen
1
Vcc
2
FB
3
GND
4
Css
5
OC
6
RC
7
Reg
8
RV
9
COM
10
VGL
11
NC
12
NC
13
VB
14
VS
15
VGH
16
NC
17
NC
18
+VLED
C8129
0.1uF 50V
C8130
1uF
+VLED
+VLED
+VLED
Q8101
TK10A50D
+
C8116
220UF 100V
Q8102
TK10A50D
+
C8117
220UF 100V
R8103
1M5 1/4W 1%
R8104
1M5 1/4W 1%
R8102
1M5 1/4W 1%
R8118
75K
C8140
1NF 500V
D8109
FMX-23S
1
2
3
R8161
NC/0R05
For Power Saving
C8142
100N 50V
Q8106
AO3160
R8162
10K 1/8W 1%
CN8101
CONN
1
2
3
4
5
6
7
8
9
10
11
12
L8101
3UH
R8105
18K 1/8W 1%
C8102
0.1uF 50V
+
C8118
39uF 160V
R8123
100K 1/8W 1%
ZD8102
BZT52-B16
1 2
N
C
-VLED2
C8104
0.1uF 50V
R8158
0R05 1/4W
+
C8103
22UF 50V
R8135
1.5R
R8136
1.5R
C8119
1NF 500V
R8156
NC/0 OHM +-5% 1/8W
C8120
0.1uF 50V
C8121
0.1uF 50V
R8139
1.5R
R8140
1.5R
VLED1
R8137
1.5R
R8138
1.5R
U8102
EL817M(X)
1
23
4
R8117
470R 1%
C8115
10N 50V
R8116
2K43 1/8W 1%
R8121
750K 1%
R8122
150K 1/8W +/-1%
VLED1
C8114
4.7uF 10V

Related product manuals