EasyManua.ls Logo

Philips 55PP9753 - Connecting a VCR

Philips 55PP9753
80 pages
Print Icon
To Next Page IconTo Next Page
To Next Page IconTo Next Page
To Previous Page IconTo Previous Page
To Previous Page IconTo Previous Page
Loading...
9
VIDEO
S-VIDEO
L
Pb
Pr
VIDEO
S-VIDEO
L
AUDIO
L
R
AUDIO
L
R
G/Y
R/Pr
B/Pb
V
H
SYNC
L
R
AUDIO
L
R
AUDIO
HD INPUT-AV 3
HD INPUT-AV 4
INPUT-AV 2 SUBWOOFEROUTPUTINPUT-AV 1
Y
AMP SWITCH
CENTER CHANNEL AMP INPUT
ANTENNA IN 75
EXT INT
+
_
DVI
AUDIO
ANT
OUT
IN
VIDEO
L
R
OUT
IN
CH3 CH4
IN
OUT
TV
AV1:None
CVI: None
AV2:None
AV3:None
AV4:None
SIDE:None
Source
OK
1
2
3
4
5
6
5
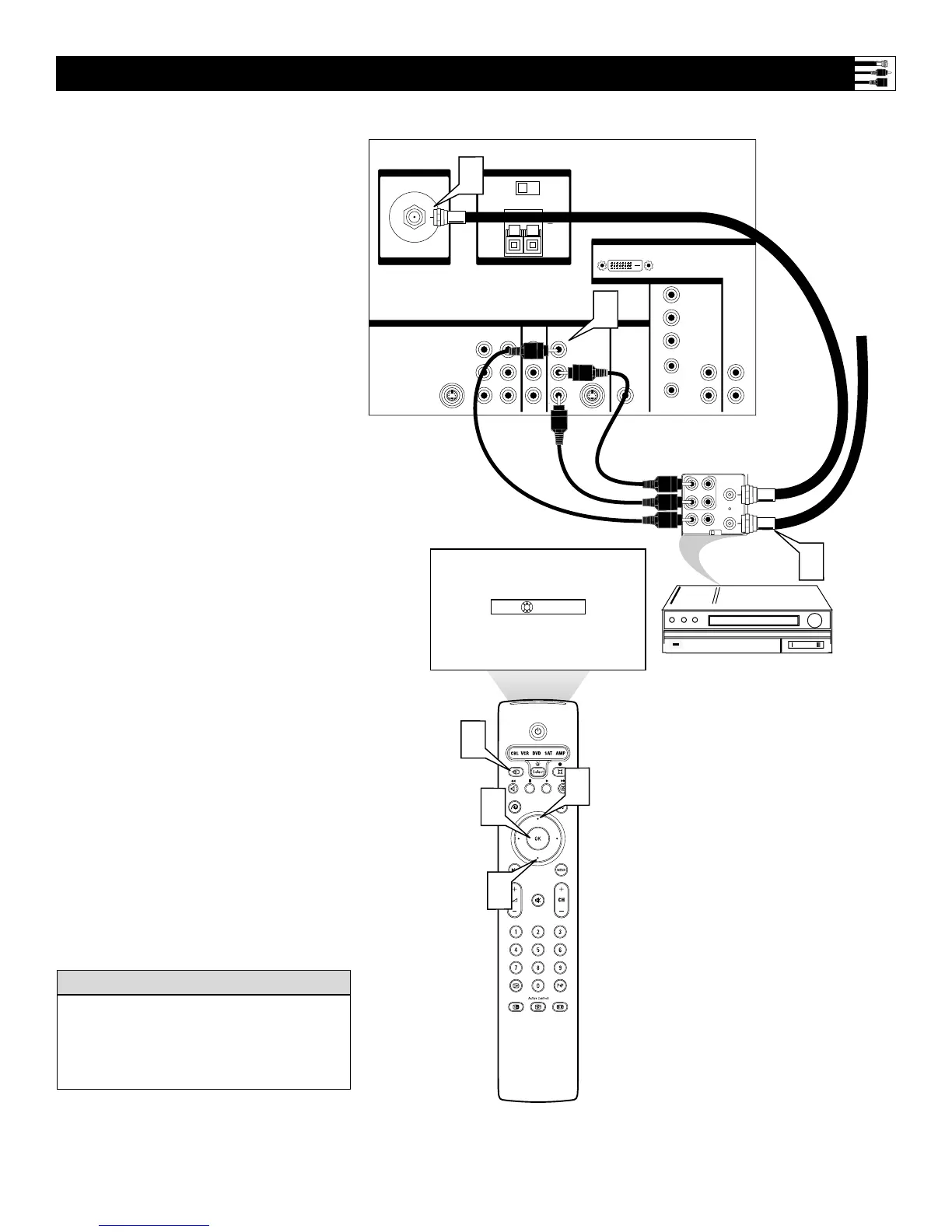
Back of TV
Incoming
Cable TV
or
Antenna
Signal
Back of VCR
(example only)
1
Connect the incoming antenna or cable
TV signal to the ANT IN jack on the
back of the VCR.
2
Using a coaxial cable, connect the
ANT OUT jack on the back of the
VCR to the ANTENNA IN 75 jack
on the back of the TV.
3
Using A/V cables, connect the AUDIO
and VIDEO OUT jacks on the back of
the VCR to the corresponding INPUT-
AV 2 audio (L and R) and video (V)
jacks on the back of the TV.
4
Press the Source button on the remote
control to access the Source list.
5
Press the Cursor Up or Down button to
select the AV2 input source.
6
Press the OK button to confirm your
choice. The set is now switched to the
AV2 input source for the viewing of pro-
grams from the VCR.
NOTE: Since you’ve connected the
cable TV signal directly to the TV’s
tuner (step 2 above), you can watch the
unscrambled programs by simply tun-
ing to the desired channel. To store
channels in the TV’s memory, you
must use Autoprogram, which you can
access through “Install” in the TV’s
on-screen menu. See the Autoprogram
section in the Quick Use and Setup
Guide that came with the TV. If you
use Autoprogram, you can select chan-
nels by pressing the CH + or – buttons
on the TV remote control (in TV
mode). Otherwise, you must press the
digit (number) buttons to tune directly
to the channel you desire.
Connecting a VCR
Color Coding Used on Jacks and Plugs to
simplify connections:
Yellow: VIDEO (Composite Video)
Red: Right AUDIO
White: Left AUDIO.
HELPFUL HINT

Table of Contents

Related product manuals