EasyManua.ls Logo

Philips 55PUS6754/12 - Page 54

Philips 55PUS6754/12
110 pages
To Next Page IconTo Next Page
To Next Page IconTo Next Page
To Previous Page IconTo Previous Page
To Previous Page IconTo Previous Page
Loading...
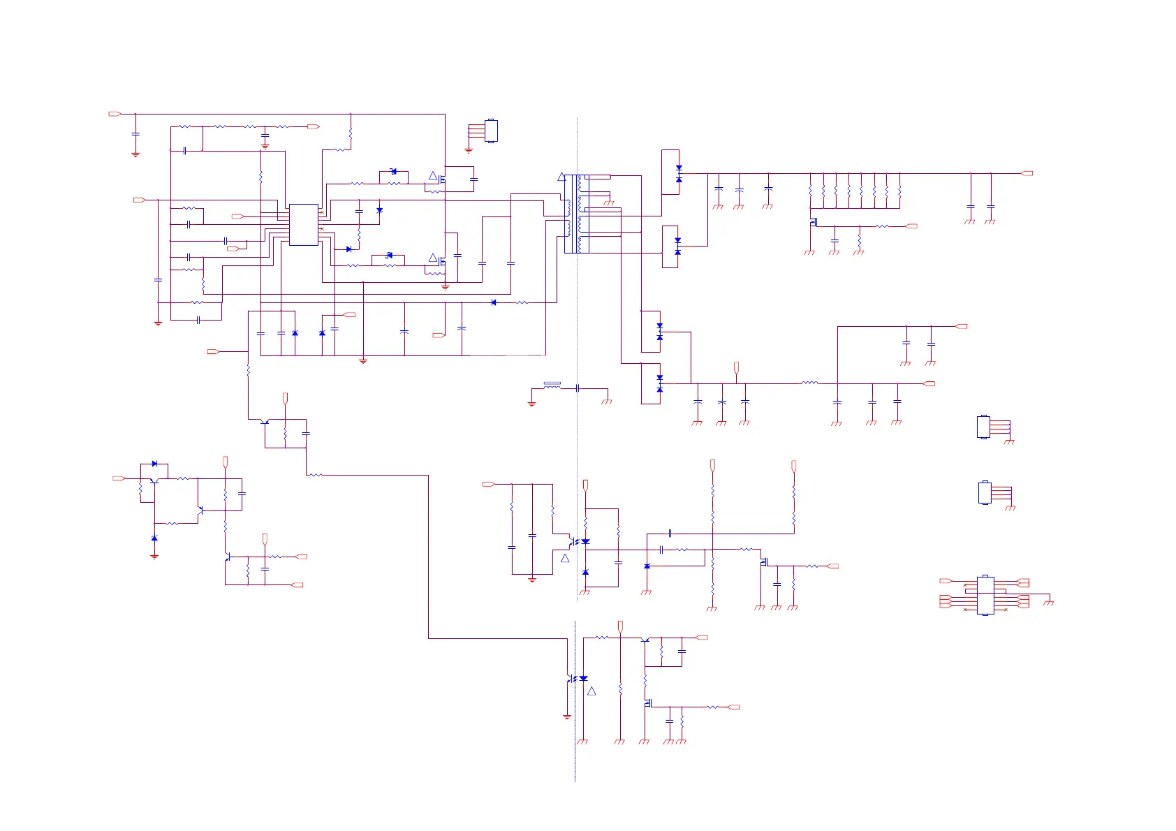
9-3-3 LLC with SSC3S921
+
C9130
47uF 50V
36V
C9135 , C9137 /065G080510432K Y / 100N/50V
C9135 , C9137 /365G080522252K000A /2.2N/200V
CL
R9192
1KR
R9191
1KR
Boost 24V R9194:5.1K
Boost 36V R9194:33K
Boost 42V R9194:43.2K
C9180
NC/10N 50V
+
C9117
NC/47UF 50V
C9137
100N 50V
C9135
100N 50V
+12V_A
GND
LLC_OVP
+
C9127
470uF 20% 25V
STB/11V
T91 02
POWER X'FMR
13
14
7
11
9
8
5
6
9
11
2
3
12
10
D9125
FMET-24010
1
2
3
+
C9138
100u 100V
C9125
100N 50V
C9124
100N 50V
HS9101
HEAT SINK
1
2
3
4
C9132
100N 50V
Α
AP R9103:110K
EU & CN R9103:75K
C9114
100N 50V
R9142
510K 1% 1/8W
D9105
FR107G-A0
R9160
12K 1/8W 1%
R9106
120R 1/8W 1%
D9124
FMET-24010
1
2
3
+
C9133
100u 100V
C9153
100N 50V
+
C9134
100u 100V
Boost_Vin
Q9101
IPA50R190CE
T9102:380GL52P370H0000VP /12V & 24V
T9102:380GL52P369H0000VP /12V & 36V
T9102:380GL52P368H0000VP /12V & 42V
C9141
100N 50V
D9102
1N4148W
U9101
SSC3S921
VSEN
1
VCC
2
FB
3
ADJ
4
CSS
5
CL
6
RC
7
PL
8
SB
9
GND
10
VGL
11
REG
12
NC
13
VB
14
VS
15
VGH
16
NC
17
ST
18
R9116
10K OHM
C9106
0.47UF 50V
ZD9101
BZT52-B15G
12
R9146
2K 1/8W 1%
U9104
EL817M(X)
12
43
C9148
100N 50V
R9147
47K 1/8W 1%
C9918
10N 50V
C9156
47N 50V
R9108
0.05R 1%
+
C9116
100UF 50V
!
ZD9141
BZT52-B15
1 2
C9199
100PF 1KV
!
R9169
100K 1%
!
C9110
4.7nF 50V
Q9151
2N7002K
R9194
33K 1/8W 1%
R9161
4K7 1/8W 1%
R9195
43.2K OHM 1%
R9101
2M 1%
CN9102
CONN
2
4
6
8
10
12
14
16
1
3
5
7
9
11
13
15
Boost_Vin
ZD9142
BZT52-B6V2
1 2
C9101
1000PF
U9150
AS431AN-E1
D9101
US1M_HF
R9112
100K 1%
R9148
10K OHM
R9180
100K 1/8W 1%
Q9141
2N7002K
R9143
10K 1/8W 1%
D9104
SS1060FL
12
R9164
4K7 1/8W 1%
R9104
51K 1/8W 1%
R9162
1K5 1% 1/8W
C9919
10N 50V
C9118
0.47UF 50V
C9105
220nF50V
R9111
100K 1/8W 1%
R9120
2R2 +-5% 1/8W
R9100
2M 1%
C9155
1N 50V
ZD9153
BZT52-B13G
1 2
C9104
10N 50V
R9122
10M
R9165
0R05 1/4W
R9158
1.8K OHM 1% 1/8W
C9109
10N 50V
R9141
100R 1%
!
C9115
2.2uF 25V
R9159
200R 1/8W 1%
R9168
2Kohm 1/4W +/-1%
!
D9124 & D9125 / 093G 60329 / 100V/20A
D9124 & D9125 / 093G 60258 / 150V/20A
R9152
510K 1% 1/8W
R9115
10 OHM 1% 1/4W
D9121
FCQS20A065
1
2
3
C9131
100N 50V
+
C9128
470uF 20% 25V
U9103
EL817M(X)
12
43
C9111
100PF 1KV
ZD9152
BZT52-B16
1 2
C9157
1UF 50V
C9152
47N 50V
R9166
100K 1%
R9118
10 OHM 1% 1/8W
C9100
1000PF
R9167
100K 1/8W 1%
C9113
100PF 1KV
Q9106
MMBT3906
R9102
0.005R 1%
C9102
330nF
+
C9126
470uF 20% 25V
R9151
100 OHM 1%
Q9142
MMBT3906
Q9105
BTC4672M3
R9114
75 OHM 1% 1/8W
D9103
SS1060FL
12
R9156
0 OHM 1/8W
D9122
FCQS20A065
1
2
3
Q9102
IPA50R190CE
Q9107
LMBT3904LT1G
C9112
27nF
C9151
100N 50V
FB9101
BEAD
12
R9105
150 OHM 1%
Q9108
MMBT3 906
R9113
100K 1/8W 1%
R9119
10K OHM
HS9121
HEAT SINK
1
2
3
4
R9157
10K 1/8W 1%
R9144
1K5 1% 1/8W
R9103
75 KOHM +-1% 1/8W
R9117
75 OHM 1% 1/8W
R9145
10K 1/8W 1%
R9163
0R05 1/4W
R9153
15K4 1/8W 1%
L9121
1.1uH
C9107
220P 50V
12VS
HV
DV5
12VS
DV5
PFC_VCC
12VS
STB
ADJ
FB_LLC
FB_LLC
ADJ
REG
12VS
VCC1
DIM
VCC1
REG
PS_ON
REG
PS_ON
+12V
+12V_A
R9174
20K 1/4W
+12V+12V
+12V_A
R9175
20K 1/4W
R9171
100 OHM 1%
BR
+12V
BL_ON/OFF
+12V
R9176
20K 1/4W
R9170
510K 1% 1/8W
R9179
20K 1/4W
R9172
20K 1/4W
R9178
20K 1/4W
Q9131
MTE1K8N25KM3-0-T2-G
R9173
20K 1/4W
R9177
20K 1/4W
C9136
100N 50V
DV5
GND
GND
GND
GND
GND
GND
GND
GND
For D9121 & D9122
Max:7A
COLD
HOT
HOT COLD
HS9124
HEAT SINK
1
2
3
4
For D9124 & D9125
C9161
1NF 250V
GND

Related product manuals