EasyManua.ls Logo

Philips 58PUS8105/12 - Page 47

Philips 58PUS8105/12
95 pages
Print Icon
To Next Page IconTo Next Page
To Next Page IconTo Next Page
To Previous Page IconTo Previous Page
To Previous Page IconTo Previous Page
Loading...
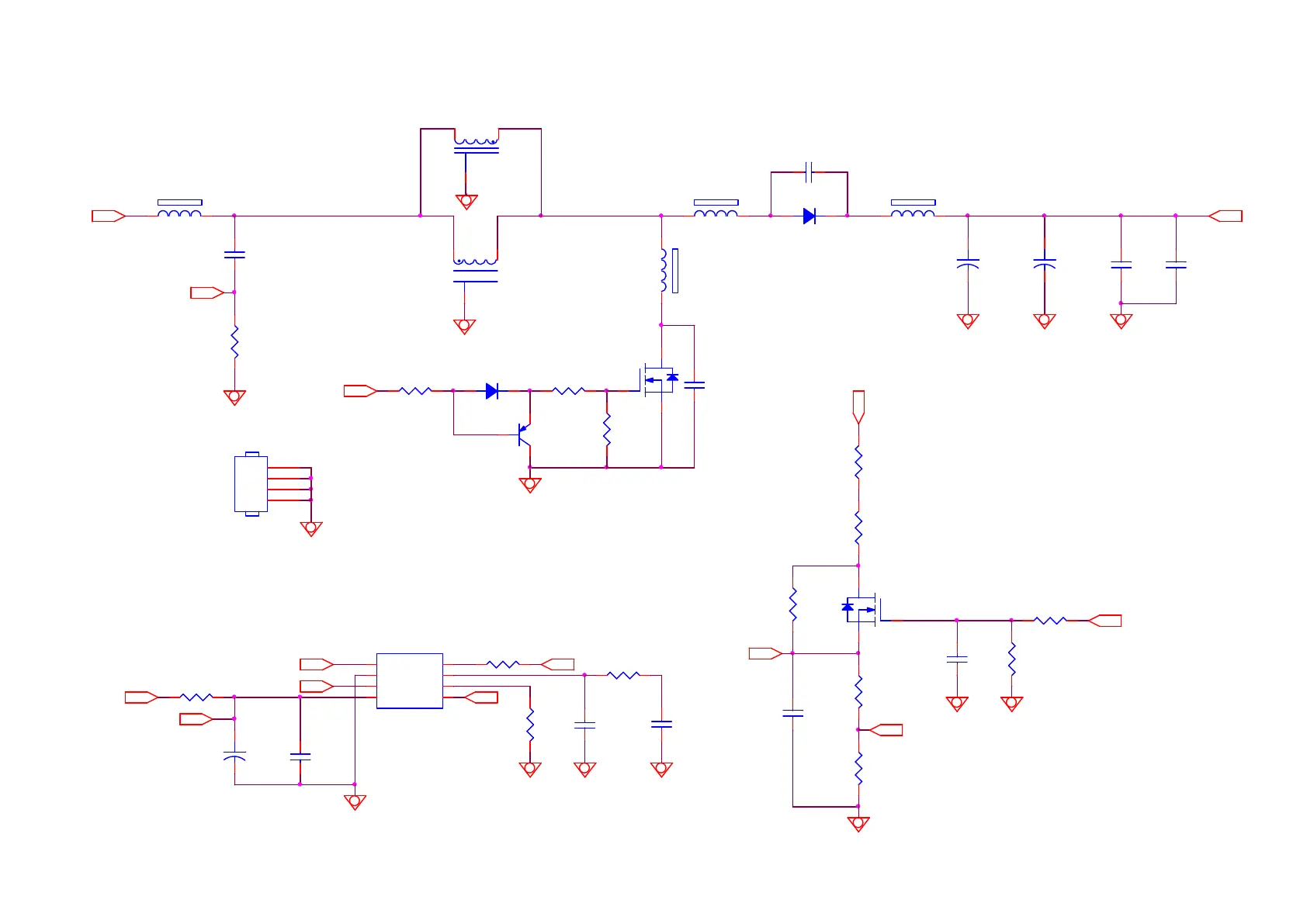
9-3-2 PFC with LD7592GS
R9806
4.3K OHM 1% 1/10W
R9807
10K 1%
C9814
NC / 10% 2KV
R9808
10K 1%
HV
HS9801
HEAT SINK
1
2
3
4
1 :5 0K
E 1
L9802
300uH
4
5
1
INV
PFC_VCC
R9801
0R075
D9801
FSF10H60
3 1
C9801
1uF 450V
Q9803
MTN127KN3
3
1
2
C9807
NC / 2.2NF 2KV
FB9801
127R
1 2
R9809
1.5M 1%
U9801
LD7592
INV
1
RAMP
2
COMP
3
CS
4
OVP
5
GND
6
OUT
7
VCC
8
Q9802
MMBT2907A
R9811
NC/0R05
HV
VCC_ON
PFC_OVP
Vsin
C9803
100pF 2KV
PFC_OVP
Rsen-
C9813
0.1uF 50V
F or Q9 8 01 , D 9 80 1
C9802
47pF 2KV
Q9801
IPA60R400CE
2
1
3
C9812
470PF 50VC9810
47NF 50V
R9804
10K 1/10W
FB9804
BEAD
1 2
R9812
1K 1/10W
R9813
18K 1/10W
R9814
10K 1/10W
R9815
100K 1/10W
PFC_OUT
PFC_OUT
FB9803
127R
1 2
+
C9805
56uF 450V
+
C9806
56uF 450V
+
C9808
22uF 50V
R9805
10R 1/8W
PFC_VCC
FB9802
BEAD
12
INV
Rsen-
E 1
L9801
NC / 240uH
4
5
1
D9802
1N4148W
C9809
0.1uF 50V
C9811
470nF 25V
R9803
47R 1%
R9802
47R 1%
R9810
1.5M 1%

Related product manuals