EasyManua.ls Logo

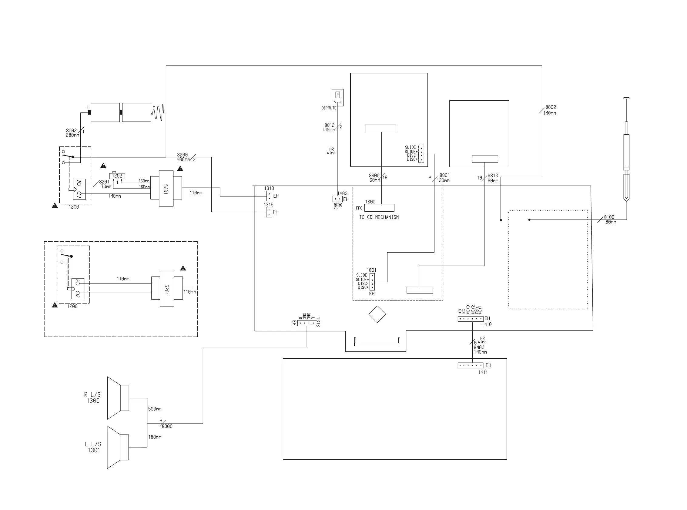
Philips AZ 1538 - Wiring Diagram

Philips AZ 1538
31 pages
Print Icon
To Next Page IconTo Next Page
To Next Page IconTo Next Page
To Previous Page IconTo Previous Page
To Previous Page IconTo Previous Page
Loading...
5 - 25 - 2
CELL
SECONDARY
VOLTAGE SELECTOR
1
MP3
BOARD
1
FRONT BOARD
CD
CPU
/13,/16,/17
18
16
ECO6
TUNER
LAYOUT CELL
MAINS SOCKET
TRANSFORMER
/00,/05,/10,
CD DOOR
COMBI BOARD
LCD
LAYOUT
CD
1
ORANGE
FOR
MAINS SOCKET
/01,/11,/19
110-127V
220-240V
BLUE
BATTERIES
FOR
MECHANISM
9V BATTERY
TRANSFORMER
BLACK
1258
1820
SWITCH
WIRING DIAGRAM

Related product manuals