EasyManua.ls Logo

Philips AZ9218 - Start-Up Procedure

Philips AZ9218
28 pages
Print Icon
To Next Page IconTo Next Page
To Next Page IconTo Next Page
To Previous Page IconTo Previous Page
To Previous Page IconTo Previous Page
Loading...
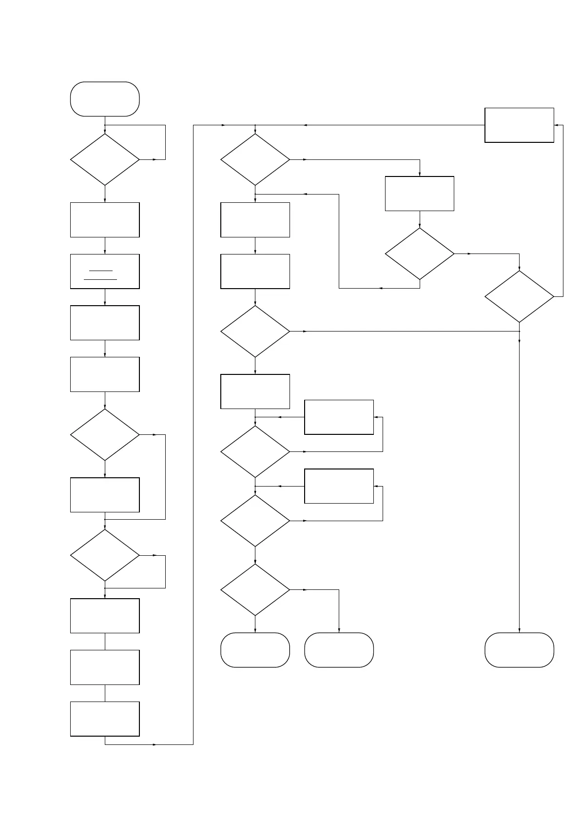
START-UP PROCEDURE – FLOW CHART
PLAY
pressed ?
µP sends
command to CD10:
“move slide inside”
µP accelerates
disc motor for
~200ms
inner switch
closed within
~6s ?
µP sends
command to CD10:
“move slide outside”
µP sends
commands to CD10:
“slide servo off
µP sends
commands to CD10:
“laser on”
“focus servo on”
µP resets
CD10&NPC
PORES=L
NPC_RES=L
µP initializes
CD10&NPC
with default
parameter/settings
inner switch
open within
~0.3s ?
Start-up procedure for ext.DC supply,
no accu inserted, hold-switch in off pos.,
ESA on, resume-mode off, CD-door closed.
N
N
N
Y
TOC
found within
~30s ?
N
Y
Y
Y
POWER OFF
(stand-by)
focus
found within
~1s ?
µP accelerates
disc to nom. speed
DC/DC converter
is switched on
radial&jump
check error ?
release MUTE
µP initializes
radial servo loop
N
Y
Y
Y
subcode check
error ?
Y
N
N
N
PLAY-MODE
subcode check
error handler
radial check
error handler
Y
N
focus search
error handler
retry
focus search ?
display shows
no d1SC
start-up stopped
display shows
nF d1SC
start-up stopped
disc at nom.
speed within
~6s ?
toggle
play mode
“normal” “CD-RW”
N
Y
focus
found within
~1s ?
3-5
CS 46 670

Related product manuals