EasyManua.ls Logo

Philips CD163 - Page 15

Philips CD163
36 pages
Print Icon
To Next Page IconTo Next Page
To Next Page IconTo Next Page
To Previous Page IconTo Previous Page
To Previous Page IconTo Previous Page
Loading...
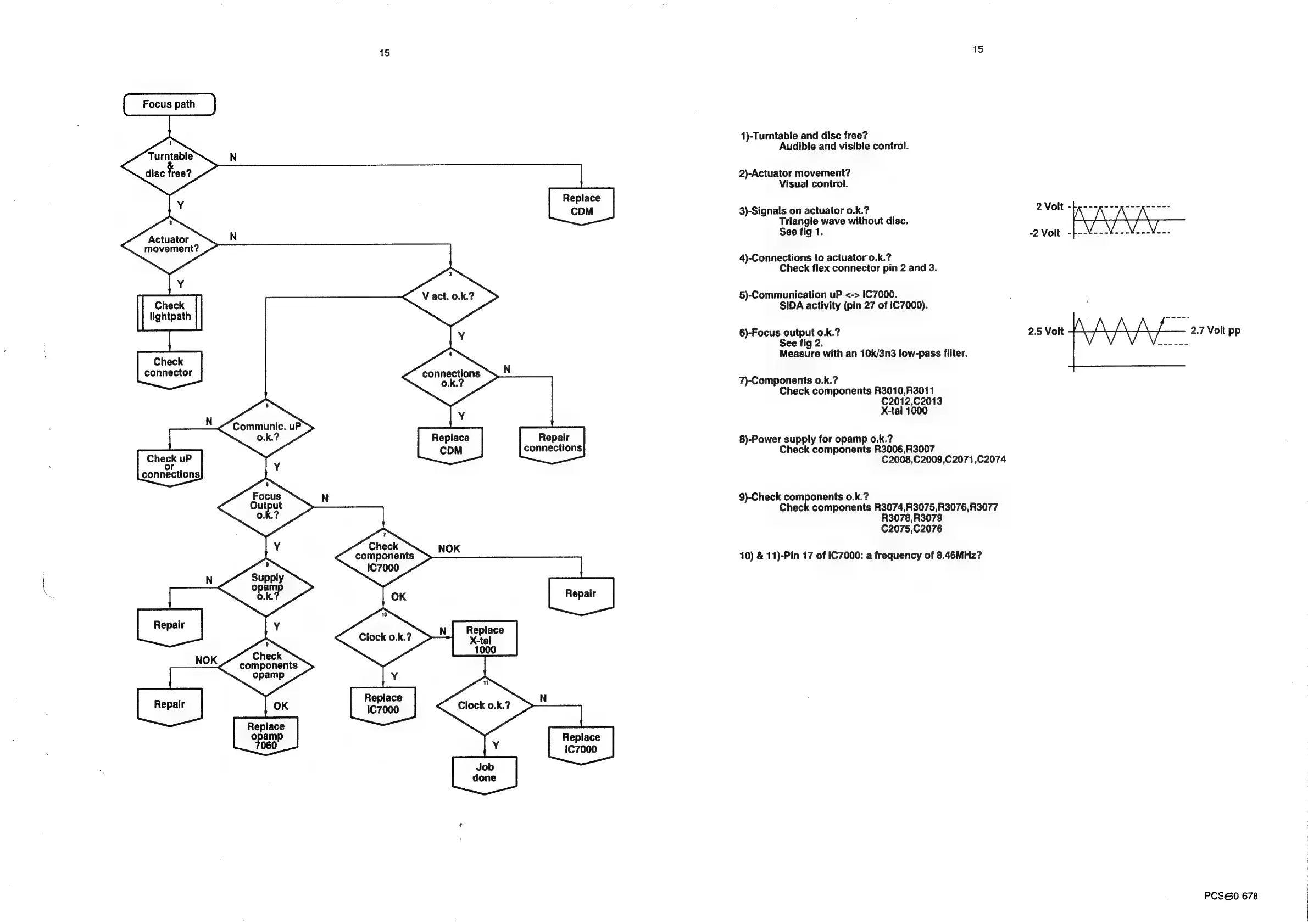
Turntable
disc
free?
Actuator
movement?
Check
lightpath
Check
connector
check
uP
connections
Repair
Repair
Check
components
opamp
OK
Replace
fe)
ap
060
Check
components
1C7000
OK
N
Replace
X-tal
1000
Replace
1C7000
Job
done
NOK
Replace
CDM
ES
ES
15
1)-Turntable
and
disc
free?
Audible
and
visible
control.
2)-Actuator
movement?
Visual
control.
3)-Signals
on
actuator
0.k.?
Triangle
wave
without
disc.
See
fig
1.
-2Volt
-}--“---¥---V---V.--
4)-Connections
to
actuator’o.k.?
Check
flex
connector
pin
2
and
3.
5)-Communication
uP
<->
IC7000.
SIDA
activity
(pin
27
of
IC7000).
6)-Focus
output
o.k.?
2.5
Volt
2.7
Volt
pp
See
fig
2
Measure
with
an
10k/3n3
low-pass
filter.
7)-Components
o.k.?
Check
components
R3010,R3011
c2012,C2
,C2013
-ta
8)-Power
supply
for
opamp
o.k.?
Check
components
R3006,R3007
C2008,
C2009,C2071,C2074
9)-Check
components
o.k.?
Check
components
R3074,R3075,R3076,R3077
R3078,
R3079
€2075,C2076
10)
&
11)-Pin
17
of
IC7000:
a
frequency
of
8.46MHz?
PCS60
678