EasyManua.ls Logo

Philips DVD707/751 - Page 6

Philips DVD707/751
58 pages
Print Icon
To Next Page IconTo Next Page
To Next Page IconTo Next Page
To Previous Page IconTo Previous Page
To Previous Page IconTo Previous Page
Loading...
6
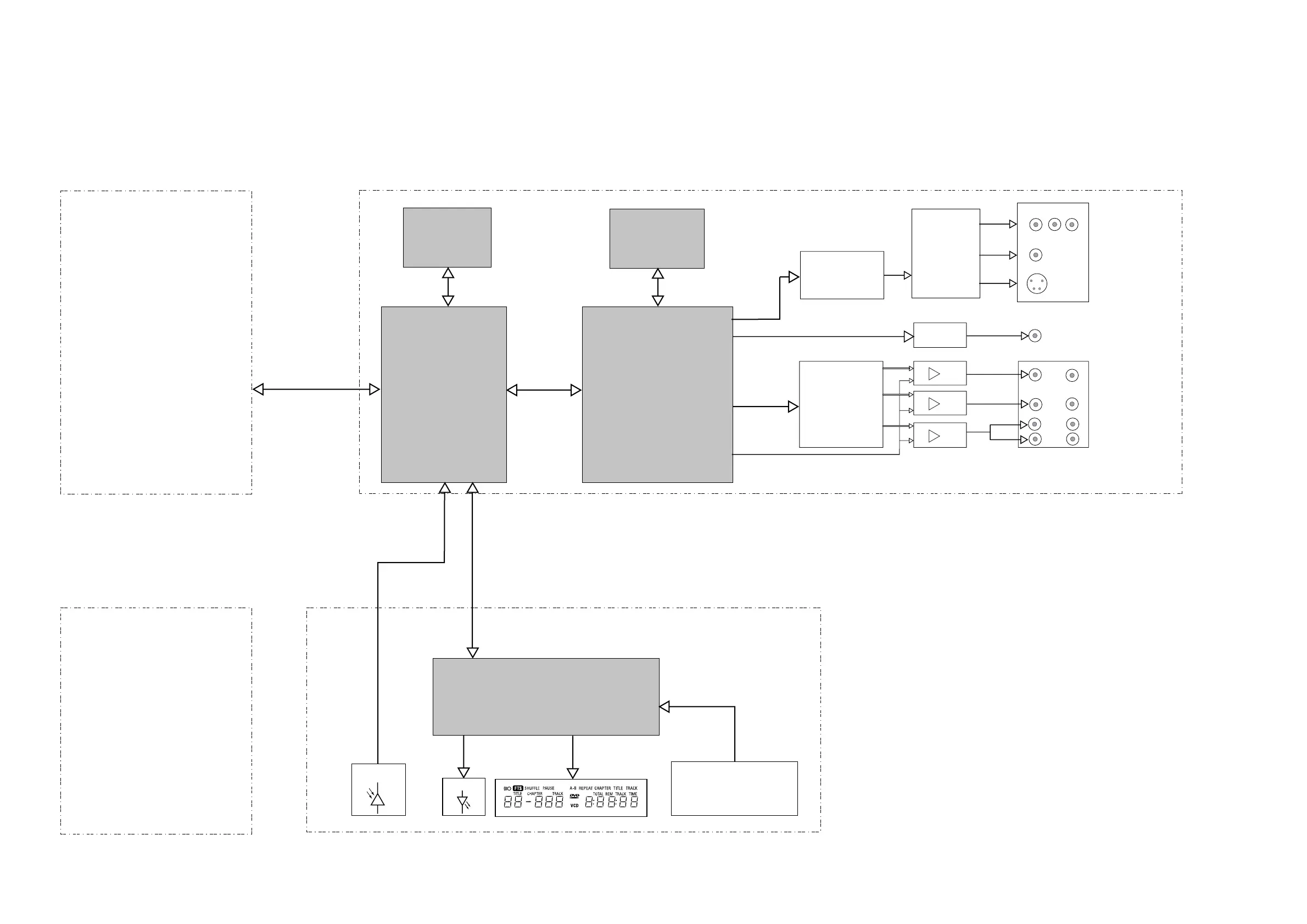
BLock diagram DVD707/751/781/782
RECEIVER
SLAVE PROCESSOR
(
PT6311)
CPU
(ZR36703)
DECODER
(ZR36710)
SDRAM
E ROM
2
POWER SUPPLY
LOADER MODULE
FRONT BOARD
KEYBOARD
St_by
DAC
VIDEO ENC
LOW PASS
DRIVER
MUTE
Y/C
B
/C
R
VIDEO
S-VIDEO
DIGITAL COAXIAL
LS + RS
C + LFE
L + R
MPEG BOARD

Related product manuals