EasyManua.ls Logo

Philips DVP3000K - Page 11

Philips DVP3000K
53 pages
Print Icon
To Next Page IconTo Next Page
To Next Page IconTo Next Page
To Previous Page IconTo Previous Page
To Previous Page IconTo Previous Page
Loading...
4-1
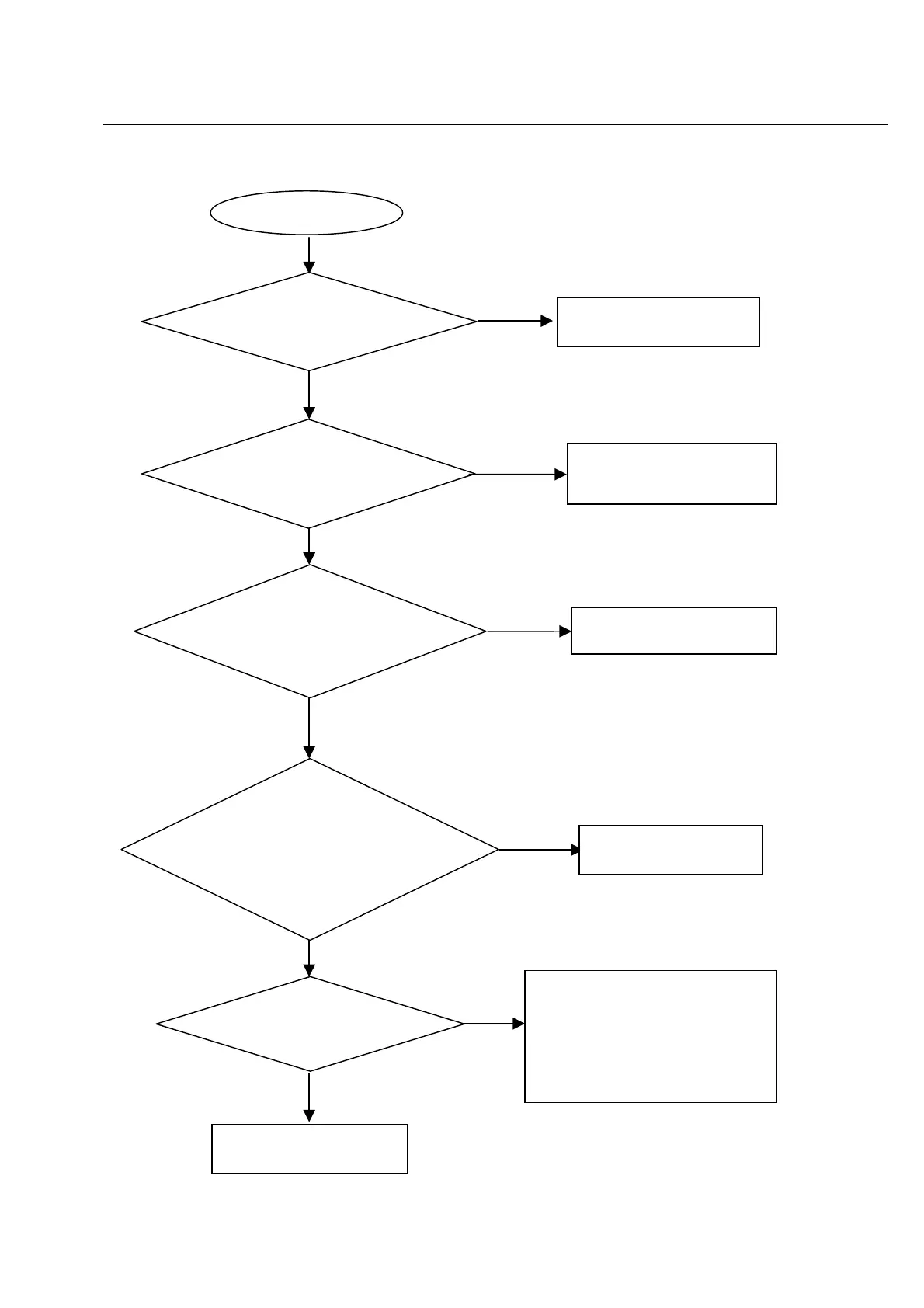
Spindle motor does not m ove
Yes
Yes
No
No
No
No
Yes
C heck whetherAVCC”
(+5V) voltage is normal.
Correct connection
C heck the A V C C pow e
r
supply
C heck/R eplace Q8
Q9.
C heck/ R eplace U3.
Have no to focus
1. C heck U3 42pin FOO signals
2.If there are F+, F-, T+ and T-
signals output from U2.
C heck/R eplace the loader
Yes
Yes
No
Go
C heck w hether laser voltage
(2V for VCD & 2.2V for DVD)
on Collector of Q8 and Q9
C heck the FFC connection
betw een 24P and the loader.
1.Whether voltage on pin 44 of U3
varies between 0 and 3.3V (3.3V fo
r
VCD and 0V for DVD),
2.Whether peripheral com ponents
are eroded or badly soldered.
Trouble shooting chart
Motor no move
www.freeservicemanuals.info
World of Free Manuals

Related product manuals