EasyManua.ls Logo

Philips DVP520/05 - Partial Disc Recognition

Philips DVP520/05
51 pages
Print Icon
To Next Page IconTo Next Page
To Next Page IconTo Next Page
To Previous Page IconTo Previous Page
To Previous Page IconTo Previous Page
Loading...
4-5
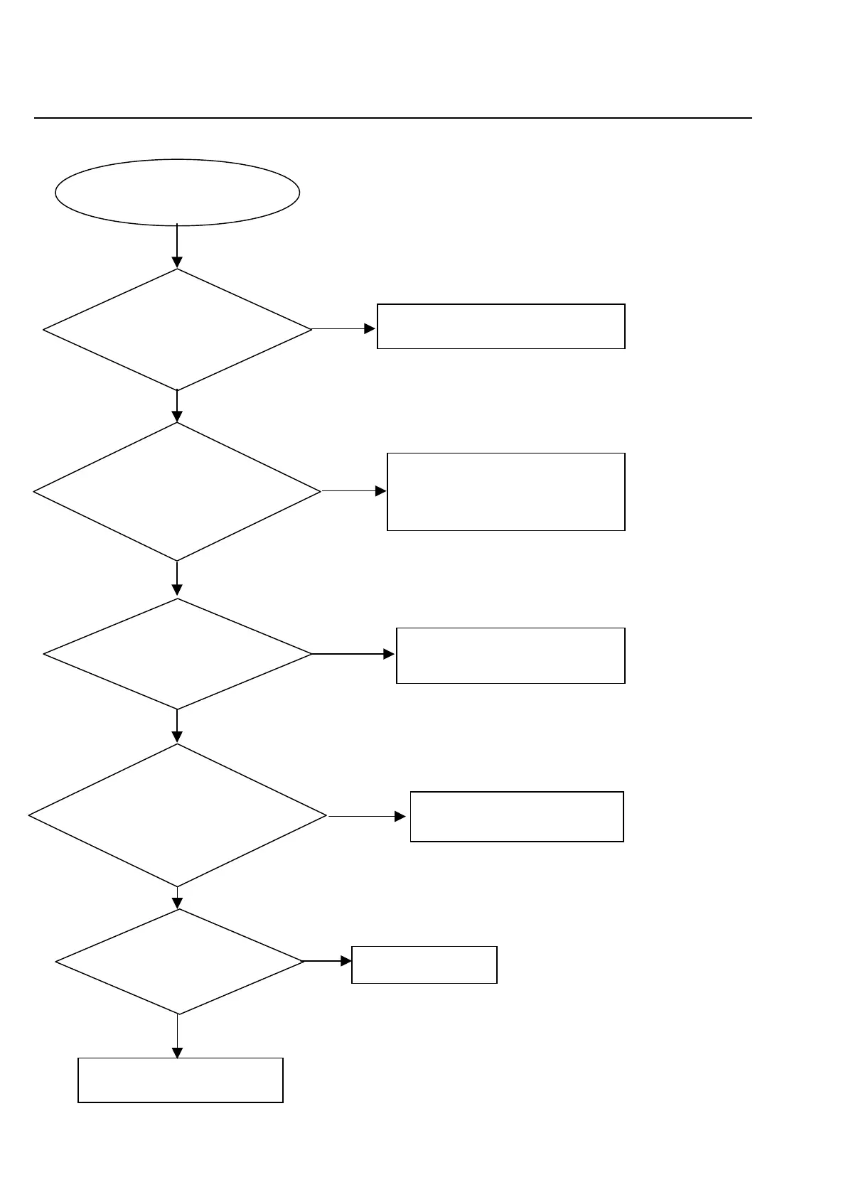
Only DVD disc or only disc except DVD can be recognized
.
No
No
Yes
Only DVD disc, or only dis
c
exce
p
t DVD can be reco
g
nized.
Check the FFC
connection between
24P and the loader.
Check the loaded circuit
Check the solder status on U1 and
peripheral components
Check whether there
is voltage variance on
p
in 52 of U1.
check if bad solder exist on U1 and
peripheral components
Replace the bad spare parts
Check whether pin 1 to pin38
of U1 and peripheral
components are badly
soldered, defected
Check whether Q4,
Q2,R3,R4,R5 are in
good connection
Yes
Yes
Yes
Go
Fix connection
Change U1 or the loader.
No
No
Yes
Check laser voltage (2V) outpu
t
on Collector of Q6, if pin 125 o
f
U1 is at low level.
Trouble shooting chart
No

Related product manuals