EasyManua.ls Logo

Philips DVP520/05 - VFD and Button Malfunctions

Philips DVP520/05
51 pages
Print Icon
To Next Page IconTo Next Page
To Next Page IconTo Next Page
To Previous Page IconTo Previous Page
To Previous Page IconTo Previous Page
Loading...
4-6
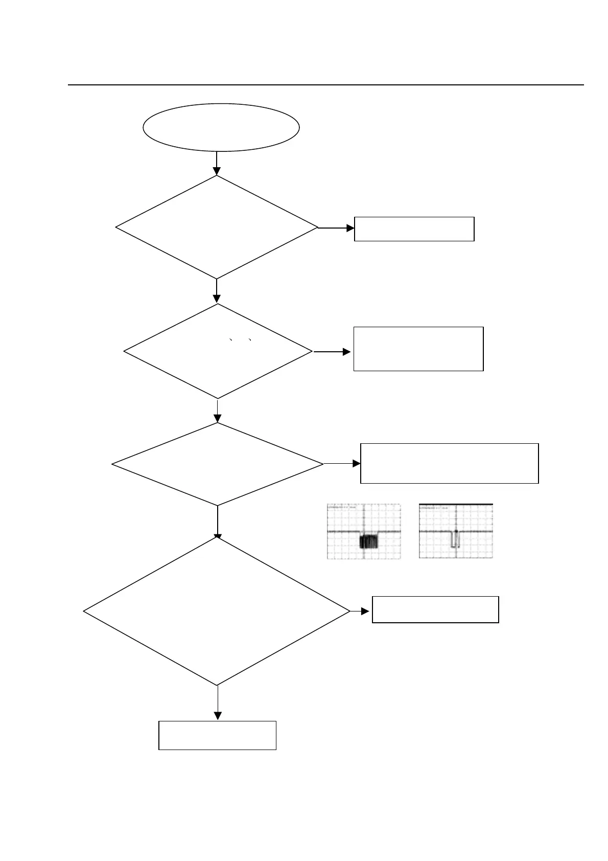
No display on VFD, and buttons do not work
No
No
No
Yes
Yes
No display on VFD, and
buttons do not work
Check whether there is
correct contact between
CN303 and CN5
Fix connection
Fix relative electric circuit in
power supply board
Check connection between the pin62,
pin63 & pin64 of U3 to CN5
Fix connection
Replace U301 or VFD
Yes
Yes
Yes
No
check the -24V F+ F-
VCC(+5v) voltage on the
power and front board
C
heck there are VSTB,
VSDA0 and VSCK signals
on CN303 on the front board.
1.Check whether bad solder exists on
U301 and pins of VFD,
2.Check whether the circuit connected to
K302, K303, K304 and K301 is broken,
3.Check whether R300, R301 and R302
are open-circuit.
Trouble shooting chart
CN5 (PIN 4 V.SCK) CN5 (PIN 3 VSDA0)

Related product manuals