EasyManua.ls Logo

Philips epiq 5 - Page 26

Philips epiq 5
109 pages
Print Icon
To Next Page IconTo Next Page
To Next Page IconTo Next Page
To Previous Page IconTo Previous Page
To Previous Page IconTo Previous Page
Loading...
EPIQ 5 & 7 Training Manual
© 2016 Conquest Imaging
18
On systems with 1.4 software, this board contains the system iButton
(see iButton).
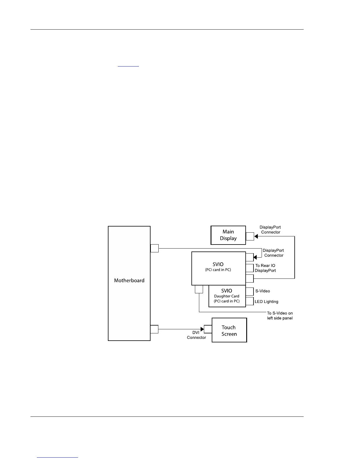
SVIO Daughtercard
The second board in the two board assembly it is located in the lower
PCI-E SVIO slot of the motherboard. The functions supplied by this
card are:
It generates the two S-Video outputs for the DVD recorder and
analog Aux video signals.
The S-Video output is 1024 x 768 (ROI) and is always enabled.
The user can configure S-Video inputs to NTSC or PAL video
information.
It also generates the supply power (+12 Vdc) to light LEDs on the
left and right LED boards.
Systems with SVIO Video Configuration
SVIO Slim Board
On systems with 1.4.1 software and later, the SVIO Slim board is
required for S-Video output to the user connector panel. Use of this
board is refered to as the the EPIQ S-Video Option.