EasyManua.ls Logo

Philips HTS3373 - Page 14

Philips HTS3373
38 pages
Print Icon
To Next Page IconTo Next Page
To Next Page IconTo Next Page
To Previous Page IconTo Previous Page
To Previous Page IconTo Previous Page
Loading...
4 - 1 4 - 1
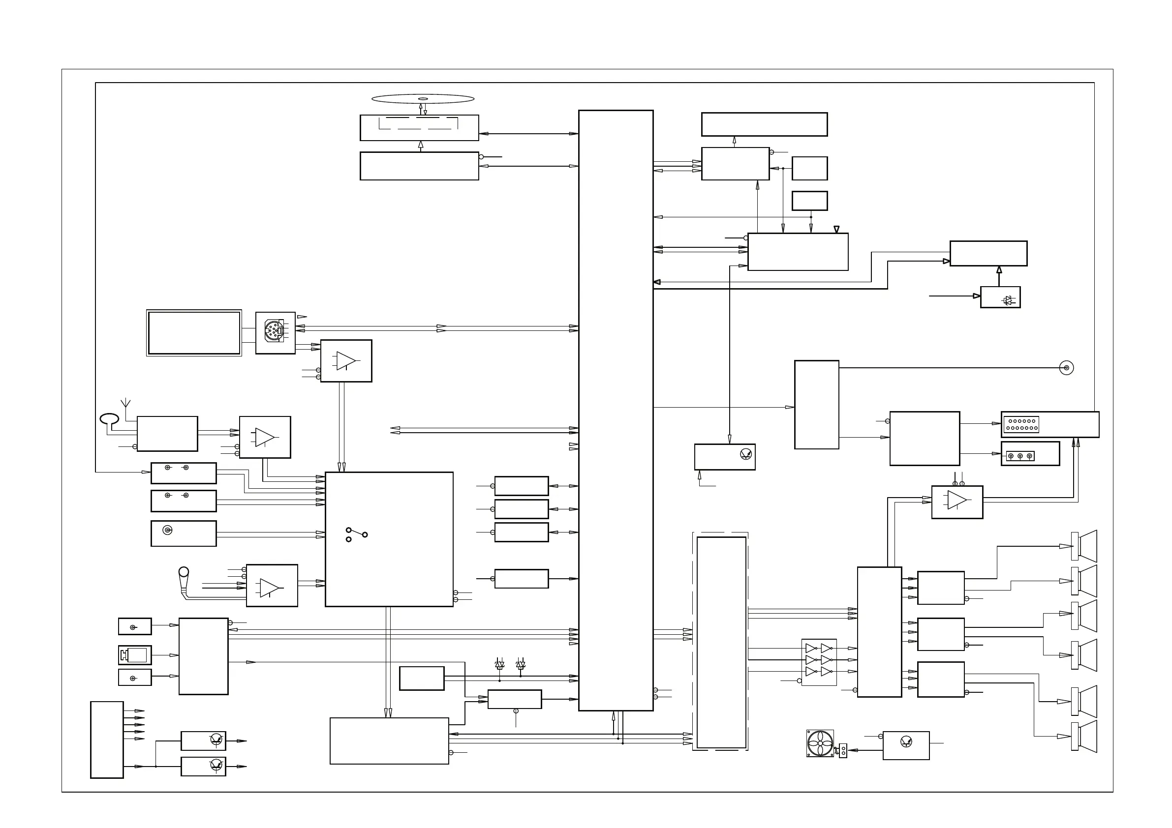
BLOCK DIAGRAM
MT1389S TQFP256
IC V 5888
Loader motor driver
AS A DVD Loader
IC TC 4051
SW IT CH
AUX- IN
A/D IC WM 8782
TV-I N
Tuner module
Ka raoke IN
MP 3 Direct
IC 4558
OPEN
I Pod Dock
VIDE O FI LTER
Y. U. V OUT
SC AR T OU T
OPEN
VI DEO SW ITCH
TAS5508
D- AMP PWM Controlle r
Auto Power detector control
IC 4558
Scart audio IN from TV
C SP K
SR SP K
SL SP K
SUB SP K
FL SP K
+-
FR SP K
+- +-+-+-+-
TA S5352A
POWE R AM P
I Pod Audi o
CV BS-V IDEO
SDAR M
4Mx16
IC AT 24C16
SERI AL EEPROM
USB 2.0
WM 8805
SPD IF IN IC
MX 29LV320B TC
4Mx8bit FL AS H
IC 74F244x1
IN PUT PIN EXPA ND
VF D Di splay
VF D DR IV ER
KE Y
PT6311
HDM I CEC MC U
I Pod Vi deo
RX
TX
I P od RX
I pod TX
DI N Jack
iPod
L
R
RD SC L
RD SDA
RD SDAV N
Tun L
Tun R
Tun L
Tun R
TV L
TV R
AUX L
AUX R
MP 3 L
MP 3 RMP 3 R
MP 3 L
MI C L
MI C R
MI C R
MI C L
L
R
BCL K
LRCL K
MC LK
P-BCL K
P-L RCL K
P-DOUT
P-MC LK
US B DP
US B DM
V- DAT A
V- CL K
V- CS
IR
IR
IR
KEY control
SDASDA
SC L
Scart audio IN (option)
CV BS Vi deo
( L C )
Scart audioScart audio
BCL K
LR CL K
DOUT
MC LK
+5V
B+5V
3.3V
+12V
-12V
+12V
-12V
+12V
-12V
+12V
-12V
x 2 pcs
+9V
-3.3V
+3.3V
+3.3V
+3.3V
+3.3V
+3.3V
+3.3V
+1.8V +3.3V
+VCC
IC 74F244x1
IN PUT PIN EXPA ND
+3.3V
DOUT
+5V
VI
DE O
VI DE O
Tr ansistor
2SB772
Tr ansistor
2SB772
+1.8V
+3.3V
+36V
+12V
-12V
B+5V
600W power supply unit
+5V
DAO 2
DAO 1
DAO 0
DAO 2
DAO 1
DAO 0
+12V
Fan control
FULL SOUND
OPEN
Sanyo / Sony pick up
SM T32F101Cx 48Pin 64K
from speaker output
from speaker output
HDMI OUT
1080P
MT 1389S HDM I Vi deo out
ES D REJECT OR
12pcs
-27V
TA S5352A
POWE R AM P
+VCC
HDM I out
HP DC2
COAXI AL IN PUT
OPTI CA L IN PUT
( Match HDM I 1 )
( Match HDM I 2 )
DAT A
I2 C Bus for all use component
SA D
SC L
COAXI AL IN PUT
BCL K
LRCL K
MC LK
BCL K
LRCL K
MC LK
Buer 74HC04
+3.3V
IC 4558
+12V
-12V
TA S5352A
POWE R AM P
+VCC

Other manuals for Philips HTS3373

Related product manuals