EasyManua.ls Logo

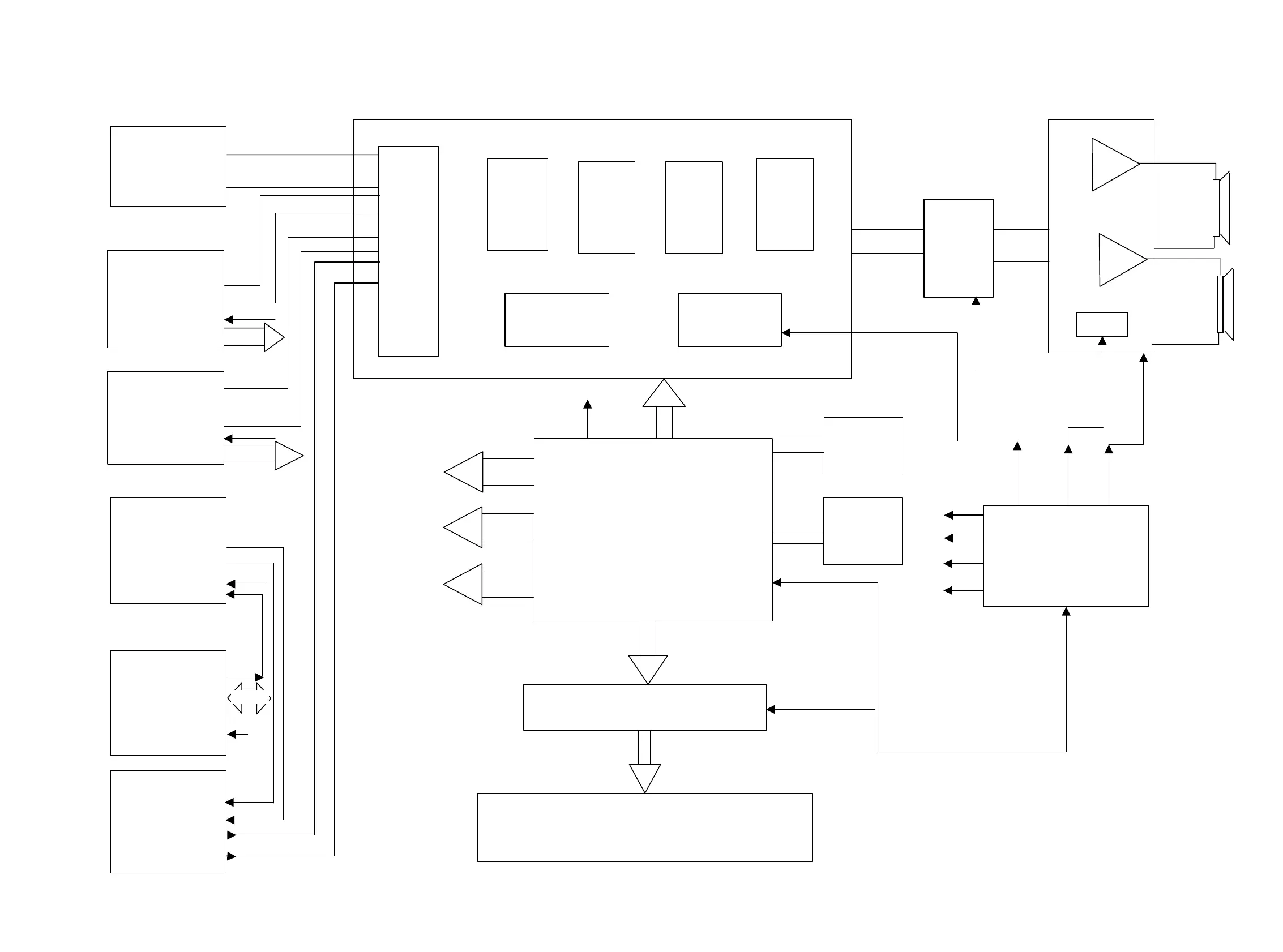
Philips MC-V65 - Set Block Diagram

Philips MC-V65
39 pages
Print Icon
To Next Page IconTo Next Page
To Next Page IconTo Next Page
To Previous Page IconTo Previous Page
To Previous Page IconTo Previous Page
Loading...
5 - 1
5 - 1
AUX
TAPE
IC201 NJM4558
TUNER
7101 TEA5757H
CD SERVO
IC402 SAA7324
IC401 TZA1024
IC403 MM1469XH
IC404 BA4558D
CD DECK KSS-213C
MP3&VCD
MPEG
IC301 SPCA702A
IC302 W27C020
IC303 SPCA711A
IC304 MSM514265C
KARAOK
IC901 M65839FB
SOURCE
SELECTOR
MIX
AND
UL TRABASS
BUFFER
DIGITAL
VOLUME
CONTROL
BUFFER
RECORDER OUT POWER SUPPLY
VREF
MICRO
PROCESSER
IC801 P83C58SBBB
LCD DRIVE
IC803 AX3025
LCD
RE801
U802
WIMN24C02
MUTE
ST.BY
POWER SUPPLY
VOLTAGE REGULATIONN
AUX-L
AUX-R
TAPE-L
TAPE-R
TUNER-L
TA 9V
TAPE-I/O
TUNER-R
TU+12V
TUNER-I/O
CD-L
CD-R
CD+8V
I
2
C
DSA
+5v
CD R
CD L
AUR L
AUR R
MUTE
I
2
C
TAPE-I/O
TUNER-I/O
DSA
IR RECEIVER
MCU+5VMCU+5V
VCD+5
V
TU+12V
CD+8V
TA+9V
ST.BY
+13.5V
MUTE
L
R
L
R
IC BA5417
L
R
POWER
+10V
3
31
1
SET BLOCK DIAGRAM

Related product manuals