EasyManua.ls Logo

Philips MG2.1E - Page 37

Philips MG2.1E
49 pages
Print Icon
To Next Page IconTo Next Page
To Next Page IconTo Next Page
To Previous Page IconTo Previous Page
To Previous Page IconTo Previous Page
Loading...
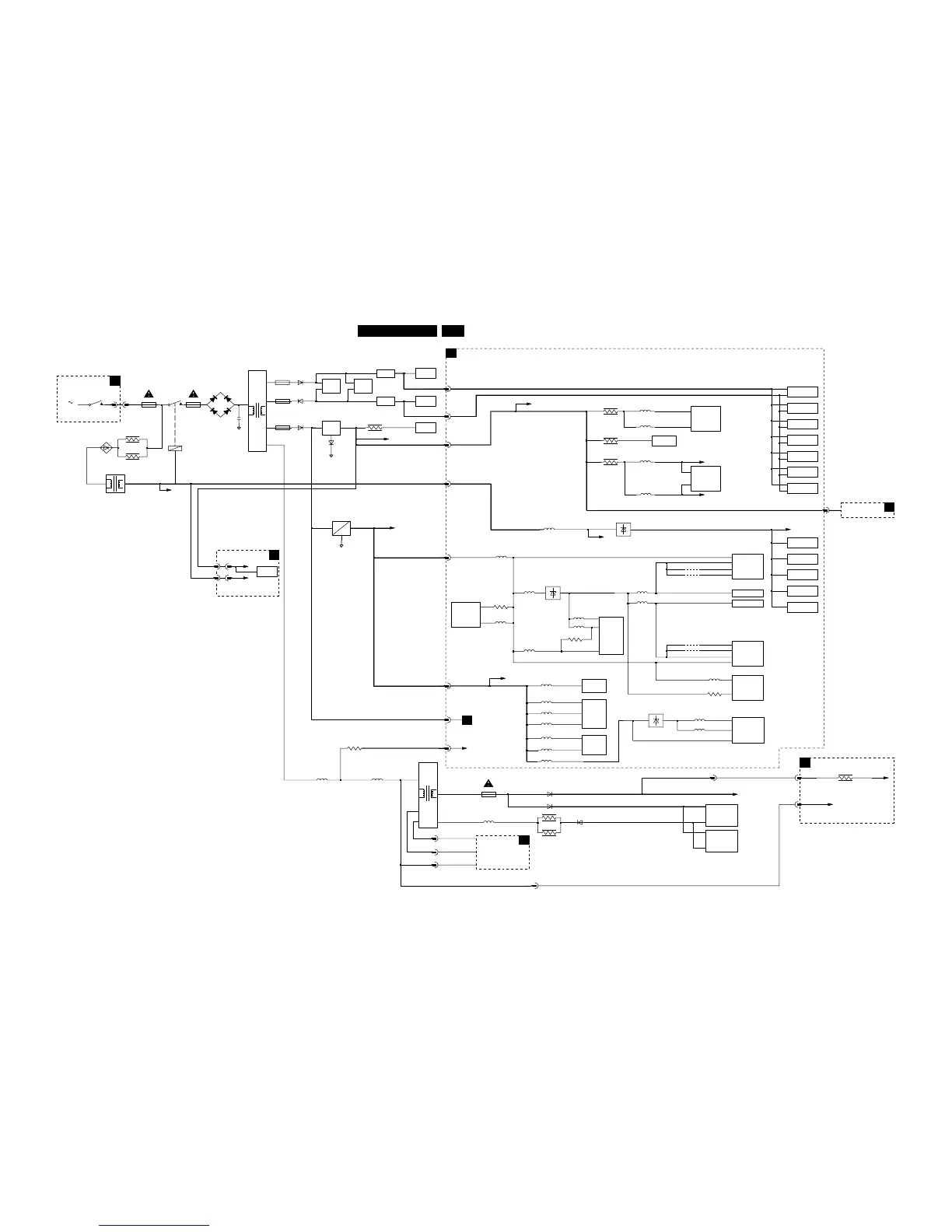
6 Block diagrams
34MG2.1E
Supply overview
6514
1053
H3.15AT
1002
2505
5550
5430
1460
1A
MP100
1052
1051
0202 0302
0310.5
+5V-STANDBY
MAINS
AC IN
220V
MAINSSWITCH PANEL
(PARTLY)
(PARTLY)
CRT-SCAVEM PANEL
* ONLY FOR PHILIPS DNR MEMORY
MG3800
H6.3AT
3112/1R
3116/1R
6101
5101
3498
220R
3463
1R
3538
5502
+8VB
+8VA
5501
4R7
1220
MAIN SUPPLY
TR.
6218/6220
+VS
-VS
6460
6463
6462
7740
TDA
2616Q
T5A
+5V-STANDBY
STBY TR
E
F
0341.4 0241.4
MAINSSWITCH PANEL
SMALL SIGNAL PANEL
SIDE I/O PANEL
0341.9 0241.9
8V6
+5 STAND BY
E
K
O
DC-SHIFT PANEL
G
7501
TDA9320H
HIP
+8V
DC
DC
7750
TDA
2616Q
6767
7710
LM833N
7752
HEF4052BT
7710
LM833N
7484
LM358N
PICNIC
7609
SAA4978H
7560
SAA4961
COMB-
FILTER
TUNER1
UV1316
1102
7751
MSP
3410D
7770
DASCO-N1B
7070
LM358N
7402
TDA9178
6770
MC78M12CT
+7V7
0328.6
0333.2
7009
0328.8
0310.6
-7V7
MC79M12CT
7753
HEF4052BT
7756
LM833D
7757
NJM4556AM
7758
LM833D
7772
LM833D
TMS4C2973
TMS4C2973
7775
HEF4052BT
7013
M29F400T
7008
ST24E16DB1
7600
TDA8177
7440
LM358N
7001
PD424260L
7002
M27V800
7003
SAA5800
7615
MSM
5412222
7614
MSM
5412222
3434
10R
3601
1R
K
3567
22K
Vbat +VD
(LOT)
+16V
3646
4K7
3301
22R
3300
6R8
0310.3
0310.7
+33V
0324.4
F
0324.1
0393.1
0393.2
0393.3
+VD-DC
+VD+DC
+VD
K
0310.9
0224.1
+13V
VD
+12
0224.4
0310.4
1201
6223
+8V6
+5V2
+5V2-FB +5VA
+5VA
+5M
+5V
+5DA
+5DB
+5V2
+5V2
+5P
+8V6
7213
6213
T4A
1221
6219/6221
T4A
5301
+8VS
+8VR
5302
5002
+5V-STBY
+3V3-STANDBY
5603
5604
5606
5101
5601
5756
5754
+3V3SD
+3V3SD
5755
5560
5562
5567
5751
5752
5462
-15V-LOT
+13V-LOT
+13VD
3462
1R
5400
5559
3607
3K9
5602
5602
5605
+3A
+3D
5611
5613
+3V3
+3V3M2
7607
7606
4633
4635
*
4631
4624
+3V3M1
7608
SAA4990H
7300
TDA9330H
HOP
LF33
+5DC +3V3S
7750
LD111703
7613
7616
M87C257
CL 86532047_041.ai
240798

Related product manuals