EasyManua.ls Logo

Philips MX5100VR/00 - Page 39

Philips MX5100VR/00
151 pages
Print Icon
To Next Page IconTo Next Page
To Next Page IconTo Next Page
To Previous Page IconTo Previous Page
To Previous Page IconTo Previous Page
Loading...
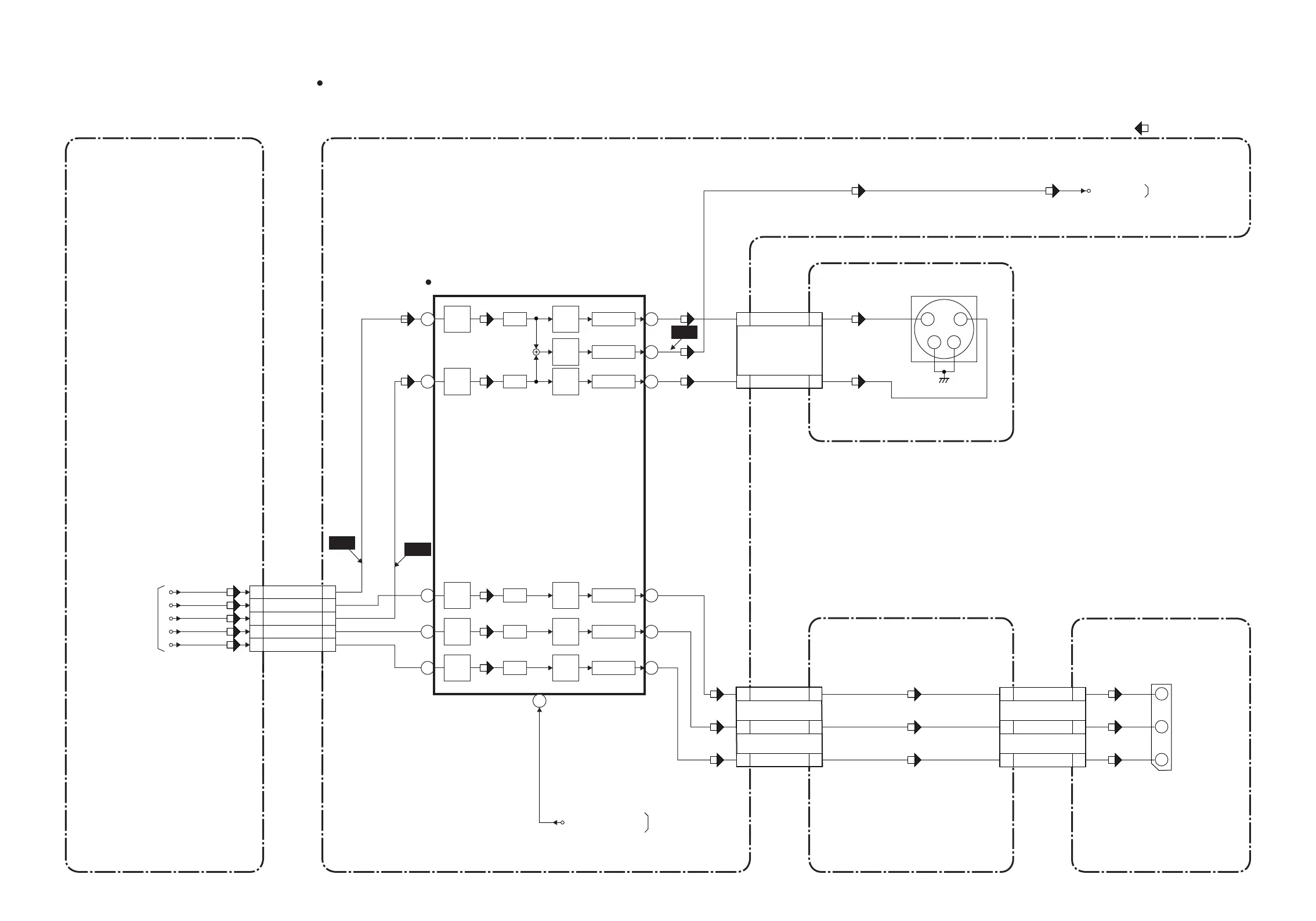
DVD Video Block Diagram
E9015BLVD
1-11-17 1-11-18
JACK-A CBA
MAIN CBADVD MAIN CBA UNIT
JUNCTION-A CBA
CN601
7 7VIDEO-G
9 9VIDEO-C
5 5VIDEO-B
3 3VIDEO-R
VIDEO-G
VIDEO-C
VIDEO-B
VIDEO-R
JK1401
S-VIDEO OUT
CN702 CN703
CL2119 CN2118
CN1601
Y C
G
G
19
4dB
AMP
2dB
AMP
LPF DRIVER
Y
C
25
4dB
AMP
2dB
AMP
LPF DRIVER
12
22
4dB
AMP
2dB
AMP
LPF DRIVER
14
16
FROM DIGITAL
SIGNAL PROCESS
BLOCK
DVD VIDEO SIGNAL
WF4
WF5
WF6
1 1VIDEO-Y
VIDEO-Y
DVD-VIDEO
TO VIDEO
BLOCK
<VCR SECTION>
IC1402 (VIDEO DRIVER)
28
4dB
AMP
2dB
AMP
LPF DRIVER
31
2dB
AMP
DRIVER
4dB
AMP
2dB
AMP
LPF DRIVER
6
2
33
6 6S-Y
4 4S-C
11 11DVD-G-OUT
10 10DVD-B-OUT
12 12DVD-R-OUT
11 11DVD-G-OUT
10 10DVD-B-OUT
12 12DVD-R-OUT
" " = SMD
NOTE FOR WIRE CONNECTORS:
1. PREFIX SYMBOL "CN" MEANS CONNECTOR.
(CAN DISCONNECT AND RECONNECT.)
2. PREFIX SYMBOL "CL" MEANS WIRE-SOLDER
HOLES OF THE PCB.
(WIRE IS SOLDERED DIRECTLY.)
15
MUTE
OUTPUT-SELECT
TO SERVO/SYSTEM
CONTROL BLOCK
<VCR SECTION>
TUNER CBA
CN2120
CN2018
11
7
15
DVD-G-OUT
DVD-B-OUT
DVD-R-OUT

Related product manuals