EasyManua.ls Logo

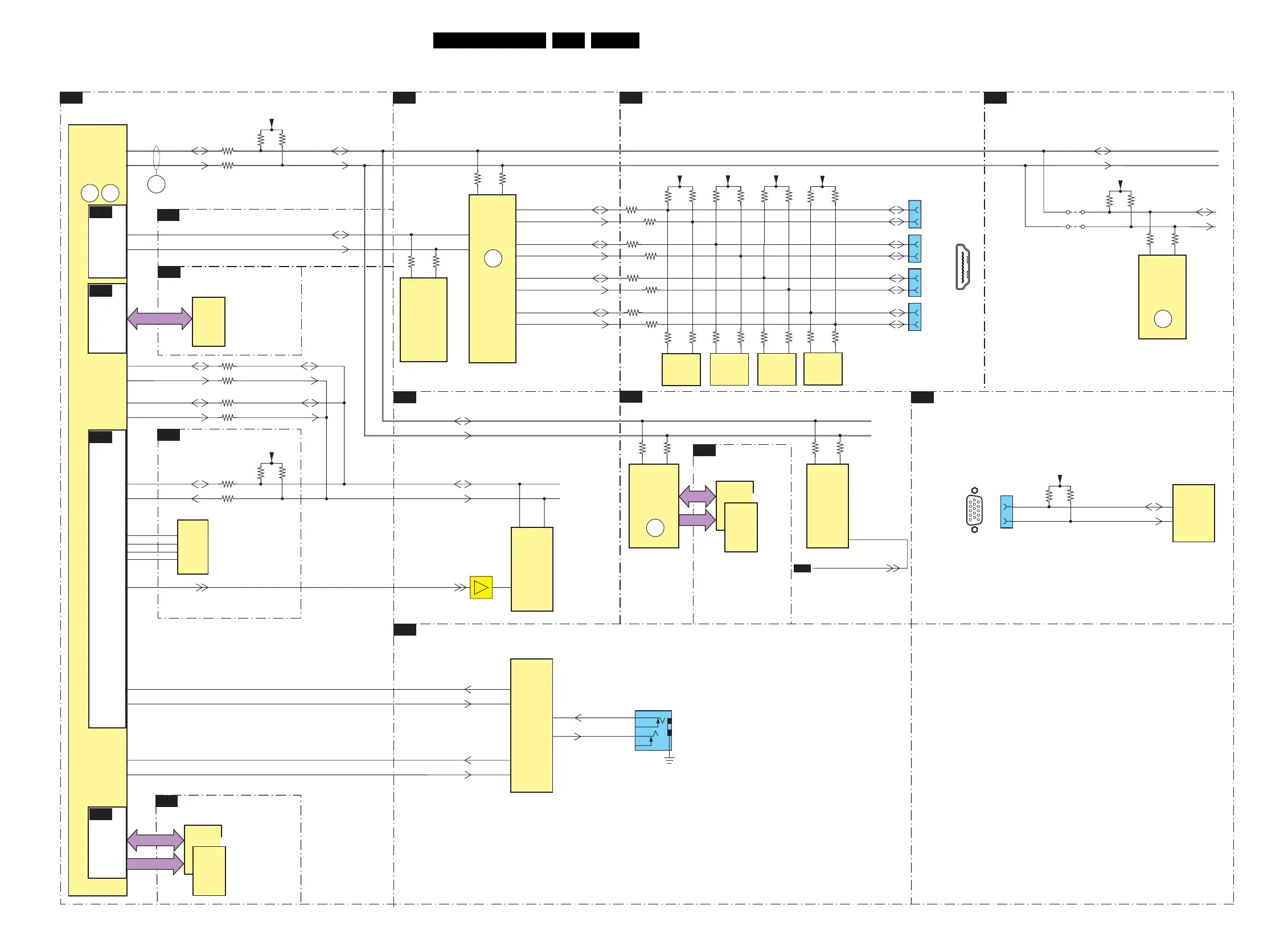
Philips VE8 - I2 C IC Overview

Philips VE8
140 pages
Print Icon
To Next Page IconTo Next Page
To Next Page IconTo Next Page
To Previous Page IconTo Previous Page
To Previous Page IconTo Previous Page
Loading...
Block Diagrams, Test Point Overview, and Waveforms
41Q529.1A LA 6.
I2C IC Overview
I²C
PNX8541: CONTROL
B04E
MAIN TUNER
B02B
PNX8541: STANDBY CONTROLLER
B04A
PNX8541: NVM
B04C
PNX8541: DIGITAL VIDEO IN
B04H
ANALOGUE EXTERNAL D
B08D
HDMI SWITCH
B07E
HDMI
B07D
PNX5100: CONTROL
B05F
PNX8541: SDRAM
B04G
PNX5100: SDRAM
B05A
PNX8541: FLASH
B04Q
ANALOGUE EXTERNALS B
B08B
SDA-SSB
SCL-SSB
AJ27
7H00
PNX8541E
AJ28
SDA-SSB
SCL-SSB
+3V3-PER
3HPM
3HPK
3HPJ
3HPH
19
1
18 2
HDMI
SIDE
7P04
M24C02
EEPROM
56
3P63
3P65
56
3P6A
3P6C
7P05
M24C02
EEPROM
98
99
93
94
ARX-DDC-SDA
ARX-DDC-SCL
BRX-DDC-SDA
BRX-DDC-SCL
PARX-DDC-SDA
PARX-DDC-SCL
PBRX-DDC-SDA
PBRX-DDC-SCL
ERR
15
I2C3-SDA
I2C3-SCL
I2C2-SDA
I2C2-SCL
I2C1SDA
I2C1-SCL
ERR
53
3P6Z
3P6Y
3P69
3P68
SDA3
SCL3
AK28
AK29
SDA2
SCL2
SDA-UP-MIPS
SCL-UP-MIPS
AH27
AK27
SDA1
SCL1
SDA-UP-MIPS
SCL-UP-MIPS
3HPE
3HPD
3HPG
3HPF
SDA-UP-MIPS
SCL-UP-MIPS
76
1T04
TD1716F/BHXP
MAIN
TUNER
ERR
34
3T36
3T35
AH3
AG4
3H66
3H65
B04A
56
7HC3
M24C64
EEPROM
(MAIN NVM)
RESET-NVM
DDC-SDA
DDC-SCL
E10
C9
DDC-SDA
DDC-SCL
I2C uP-SDA
I2C uP-SCL
B04H
RXD
TXD
RXD-UP
TXD-UP
RXD
TXD
E27
D28
11
12
R1-OUT
T1-IN
8
7
T2-OUT
R2-IN
7E17
ST3232C
1E06
3
2
UART
SERVICE
CONNECTOR
AB1
AC5
RXD-MIPS
TXD-MIPS
10
9
R1-OUT
T1-IN
50 49
7P02
AD8197AASTZ
HDMI
MUX
ERR
23
3P77
3P76
90
89
85
86
CRX-DDC-SDA
CRX-DDC-SCL
PCRX-DDC-SDA
PCRX-DDC-SCL
3P6G
3P6F
56
3P19
3P04
7P08
M24C02
EEPROM
1P05
16
15
1P02
16
15
1P03
16
15
BIN-5V
3P64
3P66
CIN-5V
3P6B
3P6D
DIN-5V
3P18
3P17
7H02
M25P05
512K
FLASH
U4
HDMI
STANDBY
CONTROL
RS232
INTERFACE
I_17670_017.eps
250408
ERR
13
P0.1
7HC4
8
K1 K2
7C00
PNX5100EH
PNX5100
ERR
21
3CD8
3CD7
SDA-SSB
SCL-SSB
B04G
DDR
7CA0
HYB18TC512160B2F
DDR
SDRAM
16Mx16
7CA1
HYB18TC512160B2F
MM_DATA
MM_A
7HG0
EDE5116AJBG
SDRAM
7HG1
EDE5116AJBG
DDR2-D
DDR2-A
NAND
FLASH
(128x8)
7HA0
NAND512W3A2CN6E
PCI-AD<>NAND-AD
B04F
PCI XIO
UART
LEVEL ADAPTER
+3V3-PER
3H50
3H49
7P06
M24C02
EEPROM
56
3P6S
3P6U
AIN-5V
3P6T
3PSV
80
81
DRX-DDC-SDA
DRX-DDC-SCL
PDRX-DDC-SDA
PDRX-DDC-SCL
3P69
3P68
1P04
16
15
HDMI 1
BACK
HDMI 2
BACK
HDMI 3
BACK
4x HDMI
CONNECTOR
PNX8541
+3V3DVB
3T32
3T33
SDA-TUNER
SCL-TUNER
56
7CD0
M24C08
EEPROM
3CDD
3CDC
7
WC-EEPROM-PNX5100
9T59
9T60
34 35
7P01
AD8195
HDMI/DVI
BUFFER
(MPEG4)
3P15
3P14
1
6
10
11
5
15
3E70
3E47
EEPROM
256x8
VGA
CONNECTOR
DATA-SDA
CLK-SCL
5
6
1E05
12
15
+5VDCOUT
7E18
M24C02
B04E

Related product manuals