EasyManua.ls Logo

Philips VE8 - Page 70

Philips VE8
140 pages
Print Icon
To Next Page IconTo Next Page
To Next Page IconTo Next Page
To Previous Page IconTo Previous Page
To Previous Page IconTo Previous Page
Loading...
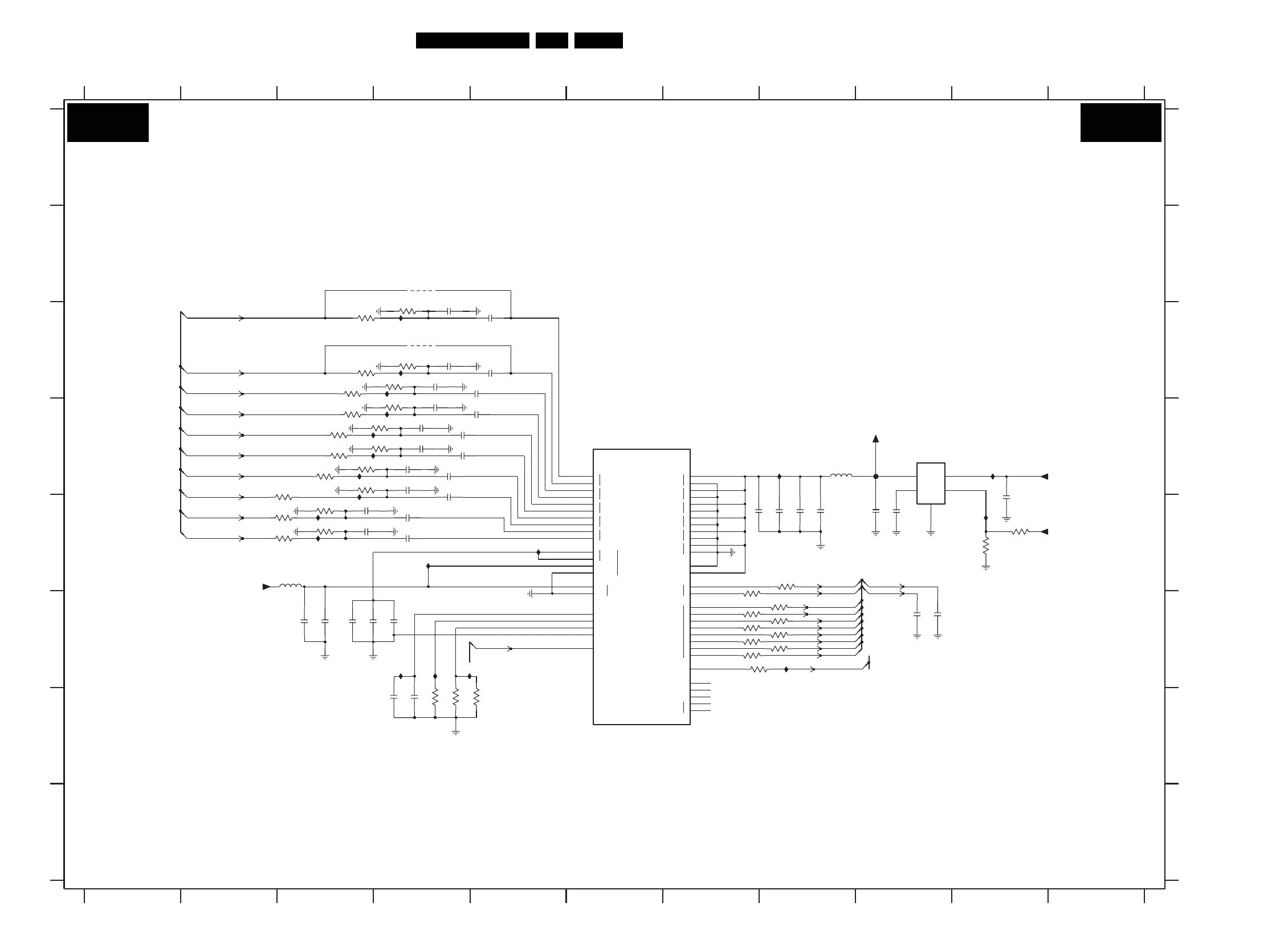
70Q529.1A LA 7.
Circuit Diagrams and PWB Layouts
SSB: PNX8541: Audio
P
N
L
R
L
R
L
R
L
R
P
N
P
NEG
VCOM_ADC1
8
7
6
5
4
3
2
1
R
L
AIN1
AIN2
AIN3
AIN4
AIN5
AADC
VREF
AADC1_VR
SD
ADAC
DAC_CAP
ADAC6
ADAC5
3V3A_AUDIO_DAC1
VSSA_AUDIO_DAC1
N
P
N
P
N
P
N
GND1
ADAC4
ADAC3
ADAC2
ADAC1
POS
NEG
POS
L
R
L
R
AOUT1
RES_REF
SPDIF_IN
2
1
WS
SCK
OSCLK
SPDIF_OUT
OUT IN
INHBP
COM
IHRZ D3
IHS0 D4
IHS1 C4
IHSU E5
IHSV E4
IHSW D8
IHSY E10
5HP2 D8
5HRZ E3
9H11 B4
9H12 C4
FHPE D9
IH13 D10
IHPD F8
IHRH C4
IHRJ C4
IHRK F4
IHRL F4
IHRM F4
IHRT E3
IHRU E3
IHRV D3
3HR3-4 D3
3HR8-1 D3
IHRW D3
IHRY D3
3HR8-4 D3
3HRC-1 D3
3HRC-2 D3
3HRC-3 D3
3HRC-4 E2
3HRJ-1 E3
3HRJ-2 E3
3HRJ-3 E3
3HRJ-4 E3
3HRK G4
3HRM G4
3HRN G5
3HT8-1 E8
3HT8-2 F8
3HT8-3 F7
3HT8-4 F8
3HP5-4 F7
3HPN F8
7H00-1 D6
7HP0 D9
3HR0-3 C4
3HR0-4 C3
3HR3-1 C3
3HR3-2 C4
3HR3-3 D4
2HRH E4
2HRJ E4
3HR8-2 D4
3HR8-3 D3
PNX 8541: AUDIO
2HRN F3
2HRP F4
2HRS F9
2HRT F9
2HRU F3
2HRV F3
2HRW G4
2HRY G4
3HAG E10
3HAH E10
3HP0 F7
3HP1 F8
3HP5-1 F8
3HP5-2 F7
3HP5-3 F8
8 9
3HR0-1 C3
3HR0-2 C4
2HR0 C4
2HR1 C5
2HR2 C4
2HR3 C5
2HR4 C4
2HR5 C5
2HR6 D4
2HR7 D5
2HR8 D4
2HR9 D4
2HRA D4
2HRB D4
2HRC D4
2HRD D4
2HRE D4
2HRF D4
2HRG E3
3 4
2HRK E4
2HRM F3
7
2HPB E9
10 11
123 45678 91011
12 56
A
B
C
D
E
F
G
H
A
B
C
D
E
F
G
H
2HP4 E9
2HP5 E8
2HP6 E8
2HP7 E8
2HP8 E7
2HPA E10
IHSW
1u0
2HR5
2HRG
33pRES
3HRC-4
33K
45
33K
3HRC-1
1
8
2HRF
1u0
33p
2HRC
RES
2HP8
100n
IHS0
8
1 33R
3HP5-1
4
5
3HR0-4
33K
IH13
AJ15
AH6
AK7
AJ7
AE10
AK14
L3
AG6
AG7
AJ14
AH14
AG14
AK15
AK4
L5
M6
AF6
AG8
AH7
AF14
AH8
AK6
AF5
AG5
AH5
AJ5
AK5
AH4
AJ4
AK12
AH11
AH10
AJ10
AK9
AK8
AJ8
AJ6
AK11
AG10
AF10
AK10
AG9
AJ9
AH9
AJ13
AUDIO
AF11
AK13
AG12
AJ12
AH12
AJ11
PNX8541
7H00-1
IHRL
RES
5
33p
2HRJ
33K
3HR8-4
4
3HR3-4
33K
4
5
2HP7
100n
3
6
2HP5
100n
33K
3HR3-3
3
6
RES
3HR8-3
33K
2HRE
33p
1u0
2HRB
3HR3-2
33K
2
7
7
2
100n
3HP5-2
33R
27
2HRN
RES
33K
3HR8-2
33p
2HR2
81
IHSY
3HT8-1
33R
33R
3HT8-2
2
7
1
8
IHRT
33K
3HR3-1
3HR0-2
33K
2
7
2HR1
1u0
IHRY
+3V3
5
4
10n
2HPB
3HT8-4
33R
100n
2HP6
RES
33K
1
8
3HP0
33R
3HR8-1
33R
3HP1
RES
33R
3HT8-3
6
3
33p
2HR4
RES
1u0
2HR3
+5V
7
IHRW
3HRC-2
33K
2
IHRK
1u0
2HRD
3
6
RES
33K
3HR0-3
1
3
5
2HR6
33p
LD2985BM33R
7HP0
4
2
2HRH
1u0
IHRU
100n
2HRU
22K
3HAG
IHS1
5HRZ
30R
1
8
33K
3HR0-1
1u0
2HRK
IHRM
10u
2HRP
3HAH
22K
VDDA-AUDIO
FHPE
IHSV
3HRM
4K7
2HRV
100n
33p
2HRA
RES
3HPN
68R
5HP2
30R
2HR8
33pRES
2HR7
1u0
33K
3HRJ-1
1
8
2
7
3HP5-4
5
4
3HRJ-2
33K
33R
3n3
2HRT
100n
2HRM
3HRN
4K7
2HRY
10u
2HR9
1u0
33R
3HP5-3
6
3
2HRW
100n
2HPA
10u
75R
3HRK
IHRJ
3HRC-3
3
6
VDDA-AUDIO
33K
3
6
IHRH
33K
3HRJ-3
2HRS
3n3
IHPD
5
2HR0
33pRES
3HRJ-4
33K
4
IHSU
9H12
9H11
IHRZ
IHRV
2HP4
10u
ADAC(3)
ADAC(6)
ADAC(5)
ADAC(8)
ADAC(7)
ADAC(4)
AUDIO-IN1-L
AUDIO-IN5-R
ADAC(7)
ADAC(8)ADAC(8)
ADAC(7)
AUDIO-IN2-L
AUDIO-IN3-R
AUDIO-IN3-L
AUDIO-IN4-R
AUDIO-IN4-L
AUDIO-IN5-L
ADAC(2)
ADAC(1)
AUDIO-IN1-R
AUDIO-IN2-R
SPDIF-IN1
SPDIF-OUT
3139 123 6214.4
I_17660_023.eps
110308
B04L
B04L

Related product manuals