EasyManua.ls Logo

Philips VE8 - Page 75

Philips VE8
140 pages
Print Icon
To Next Page IconTo Next Page
To Next Page IconTo Next Page
To Previous Page IconTo Previous Page
To Previous Page IconTo Previous Page
Loading...
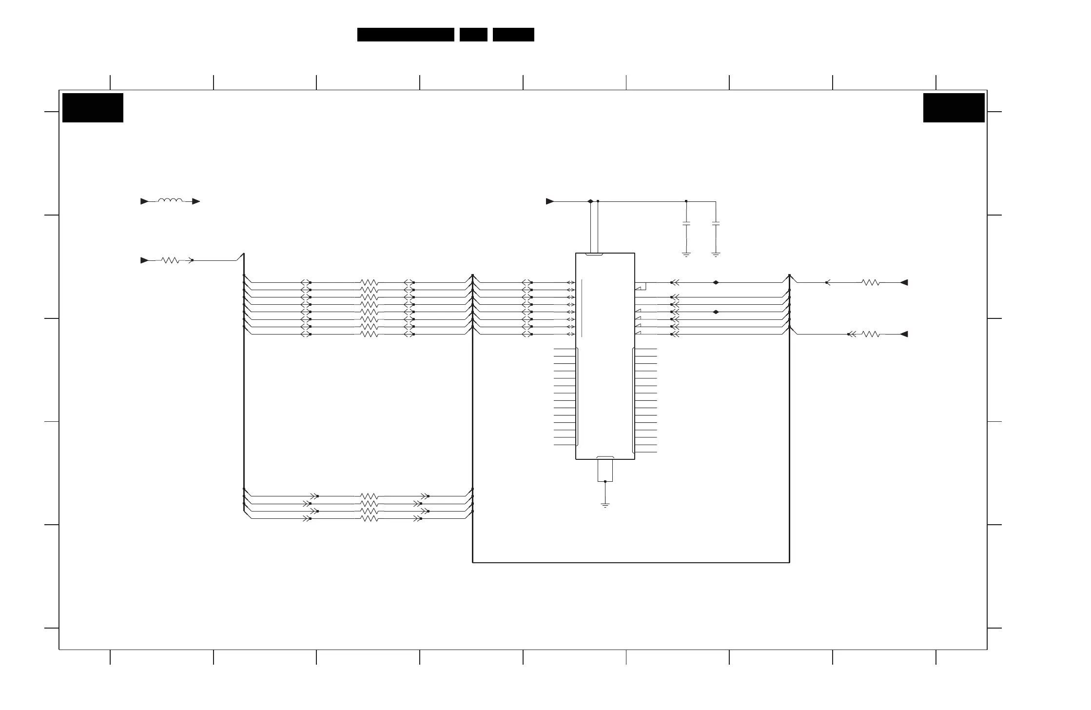
Circuit Diagrams and PWB Layouts
75Q529.1A LA 7.
SSB: PNX8541: Flash
NC
NCNC
7
6
5
4
3
2
1
0
VCC
R
NC
IO
B
VSS
WP
WE
RE
CE
ALE
CLE
PNX 8541: FLASH
E
2HA0 B6
2HA1 B6
3HA3 B8
3HA0 B1
3HAC-1 D3
3HAC-2 D3
3HAC-3 D3
3HAC-4 D3
5HA0 A1
7HA0 B5
IHSR A5
4
3HA8-2 B3
3HA8-3 C3
3HA8-4 C3
3H61 C8
56 8
12
E
A
567
1
8
A
3
B
C
D
2 3 4
B
C
D
IHSS B6
IHST B6
3HA4-1 B3
3HA4-2 B3
3HA4-3 B3
3HA4-4 B3
3HA8-1 B3
7
3H61
10K
30R
5HA0
2HA1
100n
+3V3-NAND
+3V3-NAND
1 83HA4-1
100R
3 6
27
3HAC-3
100R
100R
3HA8-2
IHST
100R
3HA8-4
45
27
100R
3HA4-2
100R
3HAC-2 2 7
1 8
19
3HAC-1
100R
8
7
12
37
13
36
18
48
6
3
4
5
10
11
14
15
35
38
39
40
45
46
47
24
25
26
27
28
33
2
34
42
43
44
1
20
21
22
23
17
9
16
29
30
31
32
41
FLASH
7HA0
NAND128W3A2BN6E
NAND
(128Mx8)
Φ
3 6
8
3HA4-3
100R
3HA8-1
100R
1
+3V3-NAND
+3V3-NAND
3HA3
2K2
3 6
+3V3
3HA8-3
100R
100n
2HA0
IHSR
+3V3-NAND
100R
3HA4-4 4 5
IHSS
45
100R
3HAC-4
3HA0
10K
WP-NANDFLASH
XIO-SEL-NAND
NAND-REn
NAND-WEn
NAND-ALE
NAND-CLE
XIO-ACK XIO-ACK
WP-NANDFLASH
PCI-CBE2
NAND-CLE
NAND-ALE
NAND-WEn
NAND-REn
NAND-AD(1)
NAND-AD(2)
NAND-AD(3)
NAND-AD(4)
NAND-AD(5)
NAND-AD(6)
NAND-AD(7)
NAND-AD(0)
XIO-SEL-NAND
PCI-AD24
PCI-AD25
PCI-AD26
PCI-AD27
PCI-AD28
PCI-AD29
PCI-AD30
PCI-AD31
NAND-AD(0)
NAND-AD(1)
NAND-AD(2)
NAND-AD(3)
NAND-AD(4)
NAND-AD(5)
NAND-AD(6)
NAND-AD(7)
PCI-AD0
PCI-AD1
PCI-CBE1
3139 123 6214.4
I_17660_028.eps
110308
B04Q
B04Q

Related product manuals