EasyManua.ls Logo

Philips VE8 - Page 95

Philips VE8
140 pages
Print Icon
To Next Page IconTo Next Page
To Next Page IconTo Next Page
To Previous Page IconTo Previous Page
To Previous Page IconTo Previous Page
Loading...
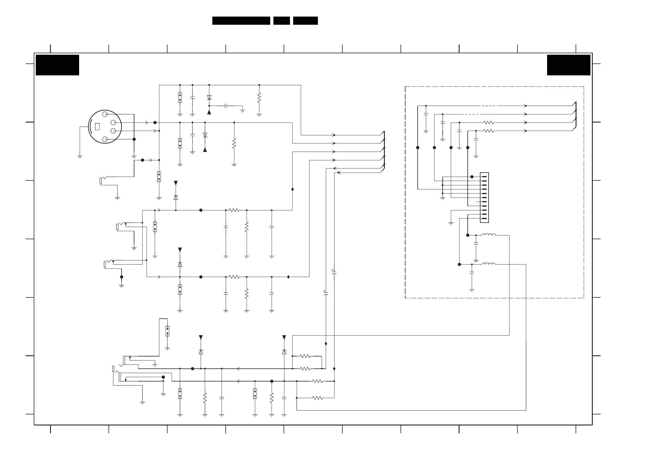
Circuit Diagrams and PWB Layouts
95Q529.1A LA 7.
SSB: Analogue Externals C
FE87 B7
FE88 B7
FE89 B8
FE90 C8
FE91 D7
FE98 B8
(WHITE)
IE58 C5
IE66 E5
IE67 F5
IE72 D5
5E00 C8
5E01 D8
6E20 A3
6E21 C3
6E41 B3
6E43 D3
C
CVBS
6E44 E4
6E45 E3
9E13 A8
9E14 A8
FE17 D2
FE18 F3
FE20 B2
FE21 B2
FE22 C3
FE23 D3
FE24 F3
FE25 F4
FE56 A2
FE86 B7
2E58 D8
2E80 D5
2E97 C4
2E98 D4
3E26-1 E5
3E26-2 F5
LEFT
3E26-3 F5
3E26-4 F5
3E74 A4
3E75 B4
3E76 C4
3E77 D4
3E78 D4
3E79 F3
3E80 F4
3E81 C4
3EC0 B8
3EC1 A8
F
A
B
C
D
ANALOGUE EXTERNALS C
HEADPHONE
2E35 A3
2E36 B3
2E37 D3
2E39 F3
2E40 F4
2E42 C3
2E43 A4
2E45 D5
2E53 A7
2E54 B7
2E55 B7
2E56 B8
2E57 D8
A
B
C
D
E
SVHS IN
LEFT
RIGHT
RESERVED
(RED)
RIGHT
TO SIDE I/O
123 45678 9
123 45678 9
E
F
1000 F3
1002 E3
1003 D3
1004 C2
1005 B2
1006 B3
1007 A3
1010 F4
1E11-1 C2
1E11-2 C2
1E11-3 D2
1E14 B1
1E15 E2
1M36 B8
Y/CVBS
(YELLOW)
FE24
3E76
100K
PDZ24-B
6E20
RES
2E40
1n0
FE22
9
RES
100p
2E98
1
10
11
2
3
4
5
6
7
8
+12VD
B11B-PH-K
1M36
2E58
100p
30R
5E01
3E80
1K0
3E81
1K0
RES
3E74
75R
1002
100p
2E35
3E26-1
33R
1 8
IE58
2E45
100u 4V
4V100u
2E80
2
1E14
YKF51-5564
5
1
3
4
6
4
5
9
7
8
1E11-2
WHITE
YKC21-5617E
1E11-3
RED
YKC21-5617E
3E78
1K0
FE25
2E53
100p
FE91
9E13
100R
3EC0
2E55
100p
3EC1 100R
FE86
FE20
2E36
100p
FE88
3E77
100K
6E41
PDZ24-B
RES
+12VD
2
1000
1E11-1
YELLOW
YKC21-5617E
1
100n
2E43
100p
2E54
6E45
PDZ24-B
+12VD+12VD
FE98
4
5
7
8
1006
1
2
3
1E15
MSJ-035-10A B AG PPO
3E79
1K0
+12VD
2E57
100p
PDZ24-B
6E21
3E26-4
33R
45
33R
3 6
3E26-3
FE18
IE66
FE17
30R
5E00
FE89
FE90
3E26-2
33R
27
1005
6E43
PDZ24-B
IE67
FE23
RES
FE87
3E75
75R
FE56
1003
IE72
100p
2E56
2E97
100p
RES
1010
1007
2E37
1n0
9E14
PDZ24-B
6E44
1n0
2E42
+12VD
1004
2E39
1n0
AUDIO-IN5-R
AUDIO-HDPH-L-AP
AUDIO-HDPH-R-AP
FE21
AUDIO-IN5-L
AUDIO-IN5-R
FRONT-C
FRONT-Y_CVBS
AUDIO-IN5-L
FRONT-C
FRONT-Y_CVBS
3139 123 6214.4
I_17660_048.eps
110308
B08C
B08C

Related product manuals