EasyManua.ls Logo

poclain hydraulics MS 25 - Trouble Shooting; The Motor Is Noisy

Default Icon
116 pages
Print Icon
To Next Page IconTo Next Page
To Next Page IconTo Next Page
To Previous Page IconTo Previous Page
To Previous Page IconTo Previous Page
Loading...
POCLAIN HYDRAULICS
5 DOC-REPAIR-MS25-MS125-FR-EN 800378131M
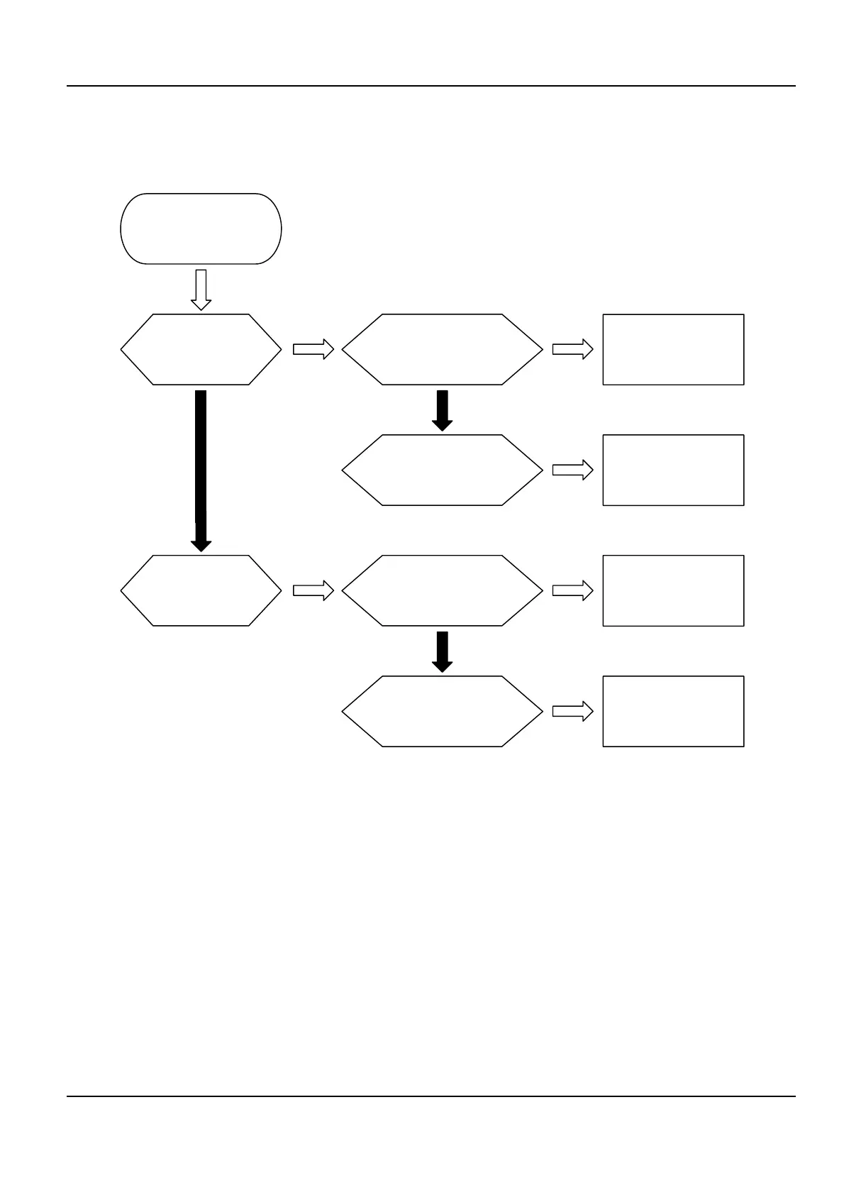
Trouble shooting
The motor is noisy
Noisy motor
Motor is noisy
without load
YES
Regular rumbling :
worn bearing support
Vibrations : mountings
and/or hydraulic piping
become loose
NO
YES
Replace the
bearing support
YES
Tighten to
torque
Motor is noisy
under load
YES
Clattering : boost
pressure too low
Cavitation: excessive
internal leaks
NO
YES
Set the counter-
pressure valve
YES
Replace the
cylinders block and
valving assembly
NO

Table of Contents

Related product manuals