EasyManua.ls Logo

PR KLIMA GPC10AL - Deutsch; Table of Contents; Elektrisches Schaltdiagramm

Default Icon
Print Icon
To Next Page IconTo Next Page
To Next Page IconTo Next Page
To Previous Page IconTo Previous Page
To Previous Page IconTo Previous Page
Loading...
DE | 7
LIEBER KUNDE
INHALTSVERZEICHNIS
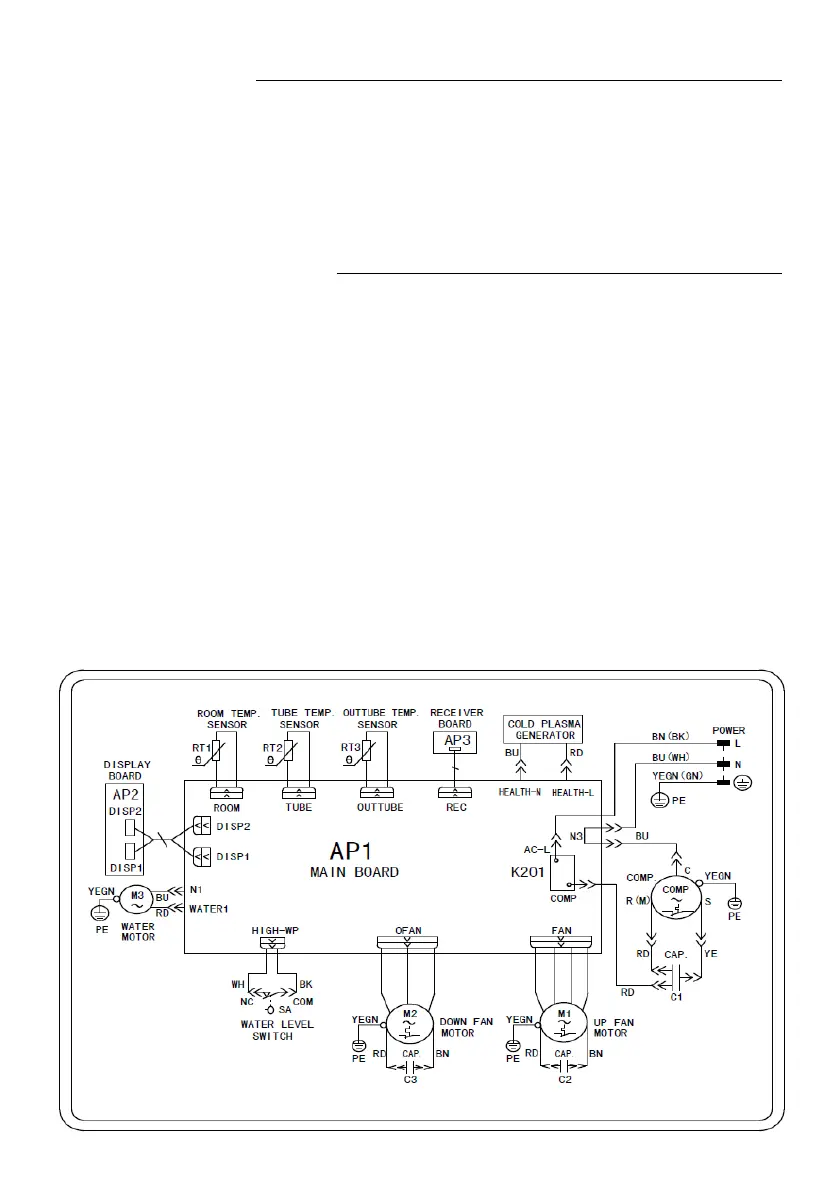
ELEKTRISCHES SCHALTDIAGRAMM
Herzlichen Glückwunsch zum Erwerb Ihrer mobilen Klimaanlage. Bitte nehmen Sie sich
die Zeit, diese Betriebsanleitung zu lesen. Bewahren Sie sie an einem sicheren Ort auf und
übergeben Sie die Betriebsanleitung gemeinsam mit dem Gerät, falls erforderlich.
Sicherheitsanweisungen 1
Verwendungszweck 4
Entsorgung 4
Wichtige Symbole 4
Elektrisches Schaltdiagramm
7
Überblick
8
Betrieb
9
Reinigung und Wartung
16
Störungssuche
18
Installation
19
Sicherheitshinweise für die Installation 19
Zubehör
20
Installation Wasserableitung
21
Wärmeableitungsrohr
23
Betriebstest
24
Technische Daten
24
Fenstermontage
25

Table of Contents