EasyManua.ls Logo

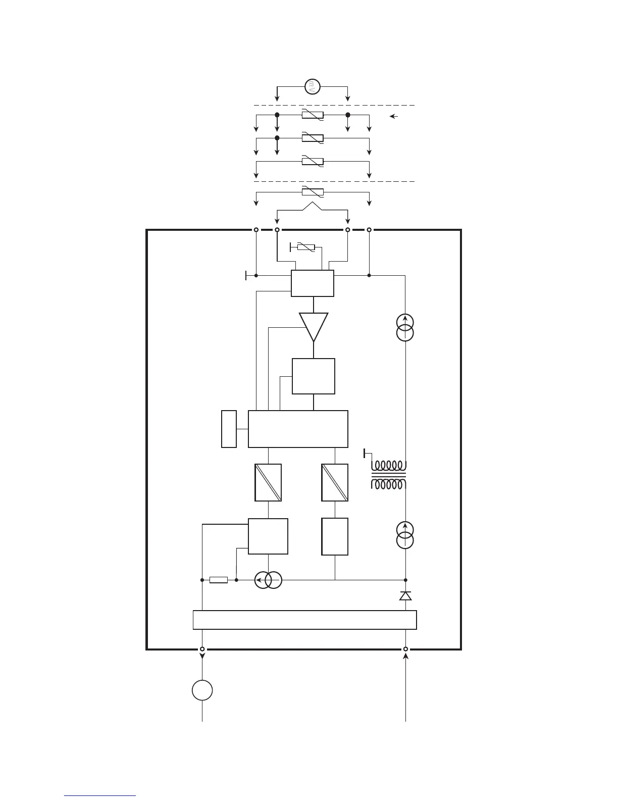
PR 5331A - Block Diagram

PR 5331A
28 pages
Print Icon
To Next Page IconTo Next Page
To Next Page IconTo Next Page
To Previous Page IconTo Previous Page
To Previous Page IconTo Previous Page
Loading...
5331V114-UK 9
BLOCK DIAGRAM
0...16
m A
4
3
2
1
5
6
4
3
2
+
-
+
-
mV
mA
M UX
4 mA
5331
PGA
D / A
C omm.
A / D
C PU
EEPRO M
Input gnd.
Supply -
4...20 mA
TC
Ext.
CJC
mV
RTD, lin. R
- wire
Int.
CJC
Ex circuit, only 5331D
Supply +
7.2...35 VDC

Related product manuals