EasyManua.ls Logo

PRESONUS StudioLive 32R - About AVB Networking; 2 Getting Started

PRESONUS StudioLive 32R
12 pages
Print Icon
To Next Page IconTo Next Page
To Next Page IconTo Next Page
To Previous Page IconTo Previous Page
To Previous Page IconTo Previous Page
Loading...
3
2 Getting Started
1.1 About AVB Networking
StudioLive™ Series III
Stagebox Mode Addendum
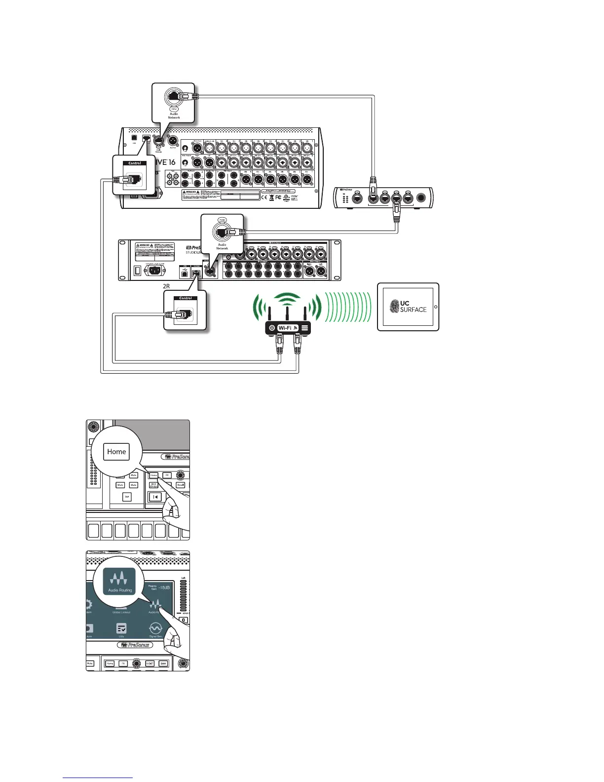
Connect using an AVB switch
After you have made all the physical connections, you’ll
need to make the digital network connections.
1. Press the Home button on your StudioLive Series III console.
2. Press Audio Routing on the Home Screen.
StudioLive 16
StudioLive 32R
MANUFACTURING DATE
DESIGNED AND ENGINEERED IN BATON ROUGE, LA, USA • MANUFACTURED IN CHINA • PATENTS PENDING • “STUDIOLIVE”
and “PreSonus” ARE REGISTERED TRADEMARSK OF PRESONUS AUDIO ELECTRONICS • SD LOGO IS A TRADEMARK OF SD-3C, LLC
SW5E AVB Switch
iPad running
UC Surface
Link PoE
Blue= PoE On
(Hold to toggle)
White= PoE Off
1 2 3 4 5
SW5E
AVB SWITCH WITH PoE
PoE
Link PoE
1
2
3
4
5
Comp Gate
FX C FX D
FX A FX B
EFFECTS MASTER MASTER CONTROL
-2
-12
-24
-36
-48
-65
Ax 5
MonitorFX D
FX B

Other manuals for PRESONUS StudioLive 32R

Related product manuals