EasyManua.ls Logo

Proline PFL612W-U - Wiring Circuit and Self-Check Procedures; Wiring Circuit Diagram

Proline PFL612W-U
31 pages
Print Icon
To Next Page IconTo Next Page
To Next Page IconTo Next Page
To Previous Page IconTo Previous Page
To Previous Page IconTo Previous Page
Loading...
SE
R
VICE MANUA
L
PFL612W-U
Front
Load
W
ashing Machine
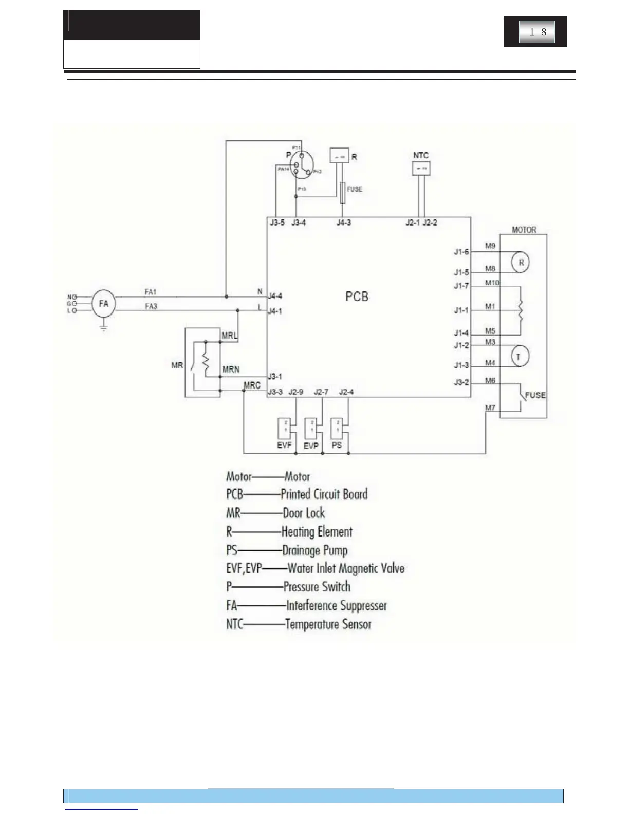
Chapter 9 Wiring circuit and Self check
9-1. Wiring circuit

Related product manuals