EasyManua.ls Logo

Pyramid 4000HD - Event Scheduling

Pyramid 4000HD
62 pages
Print Icon
To Next Page IconTo Next Page
To Next Page IconTo Next Page
To Previous Page IconTo Previous Page
To Previous Page IconTo Previous Page
Loading...
SET EVENT # NO
Use the UP and DOWN key until the desired event number that you wish
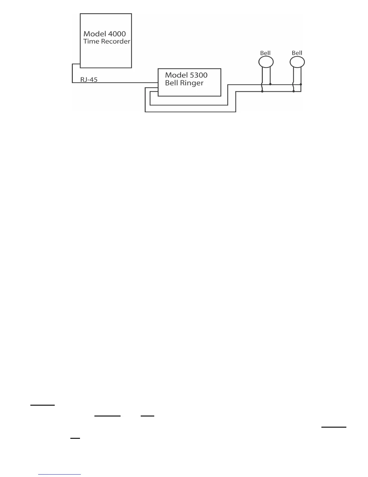
to set-up, edit or turn off is displayed. An event is one bell/horn ring per
day (M-F or all 7 days) at a given time for a given duration. Press the
SELECT key to select the event you wish to program or modify. If you
wish to bypass the bell set-up feature, scroll to the SET EVENT # NO and
press SELECT.
EVENT 1 = OFF-Press the UP and DOWN key to select the duration of
time that the signal device will ring (.5-15 seconds) or select OFF to
disable the event.
EVENT 1 HR = 12AM - Use the UP and DOWN key to select the hour for
the event to ring.
EVENT 1 MIN = 00 - Use the UP and DOWN key to select the minute for
the event to ring.
EVENT 1 DAY = ALL - Use the UP or DOWN key to select the days that
the event is to be active.
Press SELECT to return to SET EVENT # NO, press UP or DOWN to add
another event. Press SELECT to continue set-up.
Note: The 4000/4000HD has an internal clock. Changing any of the
features listed above will not affect the time totals even if an individual is
clocked in during the change. Changing any of the features listed below
will clear all the stored payroll data including time totals. At this point new
time cards must be issued.

Related product manuals