EasyManua.ls Logo

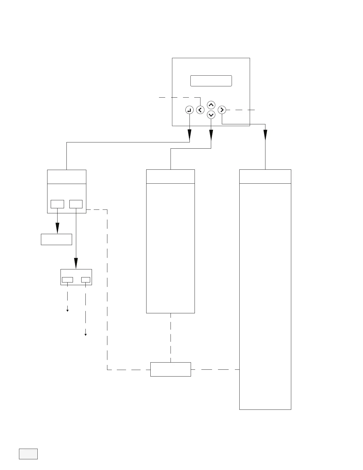
RainSoft EC4 75 V - Customer Setting Flowchart

RainSoft EC4 75 V
32 pages
Print Icon
To Next Page IconTo Next Page
To Next Page IconTo Next Page
To Previous Page IconTo Previous Page
To Previous Page IconTo Previous Page
Loading...
18
Manual
Regeneration
Regen Now
Yes No
Information
Center
Customer
Settings
Size:
System Status
Salt Lvl:
Salt Alarm
Regen Time
Avg. Daily Water
Weekly Salt Use
Current Flow
FlowSinceRegen
Hardness
Iron
Est Next Regen
ConditionerInstall
Web Address
For Service Call
Salt Lvl: # lb
#
Vacation Mode
ON # days
OFF
Salt Alarm
ON 5:00PM
Current Time
03:53PM
Current Date
10/14/2019
Dailight Savings
ON/OFF
Regen Time
02:00AM
Press Enter to
Exit Settings
Use Right
button or
Left button
to scroll
through
the menu's
list of
functions.
Use Up/Down
buttons to
alter the
highlighted
value.
Use Left/Right
buttons to
highlight
desired value.
Press
enter to select.
Use Right
button or
Left button
to scroll
through
the menu's
list of
functions.
While in regeneration, press and
hold to advance valve to next cycle.
While in regeneration, press and
hold to cancel the regeneration and
send valve to service position.
Regeneration
in 10 s
Countdown starts
Regen Later?
OFF ON
Press Enter
to exit to
home screen
Press Enter
to set regen time.
Use Up/Down
buttons to adjust
hrs and min.
Exit to Home?
Yes/No
Press and hold
Enter button at
anytime to exit
to Home Screen.
Use Up/Down
buttons to alter
the highlighted
value. Press
enter to confirm.
Press and hold
Enter button at
anytime to exit
to Home Screen.
Use Up/Down
buttons to alter
the highlighted
value. Press
enter to confirm.
HouseFiltRemind
DrinkH2ORemind
AirMaster: Alarm
CleanStrtRemind
Press and hold
Enter button at
anytime to exit
to Home Screen.
Use Up/Down
buttons to alter
the highlighted
value. Press
enter to confirm.
Customer Setting Flowchart

Related product manuals