EasyManua.ls Logo

Regency F37-LPG - Wiring and Final Checks

Regency F37-LPG
28 pages
Print Icon
To Next Page IconTo Next Page
To Next Page IconTo Next Page
To Previous Page IconTo Previous Page
To Previous Page IconTo Previous Page
Loading...
F37 Regency
®
Rear Flued Room Sealed Freestanding Gas Heater 17
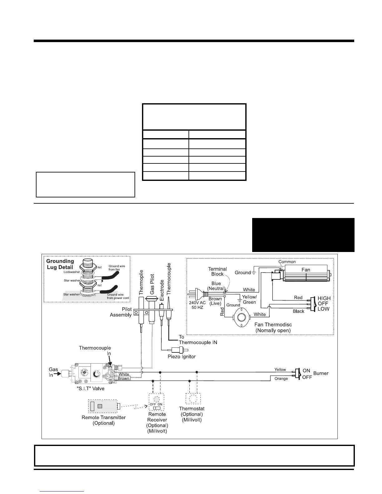
WARNING: Electrical Grounding Instructions
This appliance is equipped with a three pronged (grounding) plug for your protection against shock hazard and should be plugged
directly into a properly grounded three-prong receptacle. Do not cut or remove the grounding prong from this plug.
FINAL CHECK
Before leaving this unit with the customer, the
installer must ensure that the appliance is fi ring
correctly. This includes:
1) Clocking the appliance to ensure the cor-
rect fi ring rate (rate noted on label) at 15
minutes.
2) If required, adjusting the primary air to ensure
that the fl ame does not carbon. First allow
the unit to burn for 15 min. to stabilize.
CAUTION
Any alteration to the product that causes
sooting or carboning that results in damage
to the exterior facia is not the responsibility
of the manufacturer.
OPTIONAL
REMOTE CONTROL
Use the Regency
®
Remote Control Kit ap-
proved for this unit. Use of other systems may
void your warranty.
The remote control kit comes with a hand held
transmitter, a receiver and a wall mounting
plate.
3) Install 3 AAA alkaline batteries in transmitter
and 4 AA alkaline batteries in the receiver.
Install the receiver and its cover in the wall.
Switch the remote receiver to "remote"
mode. The remote control is now ready for
operation.
1) Choose a convenient location on the wall
to install the receiver and the receptacle
box (protection from extreme heat is very
important). Run wires from the fi replace to
that location, use Thermostat Wire Table.
2) Connect the wires as per the wiring diagram
above.
CAUTION
Do not connect the millivolt remote
control wires to the 240V wires.
INSTALLATION
14 GA.
16 GA.
18 GA.
20 GA.
22 GA.
15.24 m
9.75 m
6.10 m
3.66 m
2.71 m
Recommended Maximum Lead Length
(Two-Wire) When Using Wall
Thermostat (CP-2 System)
Wire Size Max. Length
Thermostat Wire Table
WIRING
CAUTION: Label all wires prior to dis-
connection when servicing controls.
Wiring errors can cause improper and
dangerous operation.
This heater does not require a 240V A.C. supply
for the gas control to operate. A 240V A.C. power
supply is needed for the fan/blower operation.
Caution: Ensure that the wires do not
touch any hot surfaces and are away
from sharp edges.

Related product manuals