EasyManua.ls Logo

Robin RGX305 - Page 64

Robin RGX305
75 pages
Print Icon
To Next Page IconTo Next Page
To Next Page IconTo Next Page
To Previous Page IconTo Previous Page
To Previous Page IconTo Previous Page
Loading...
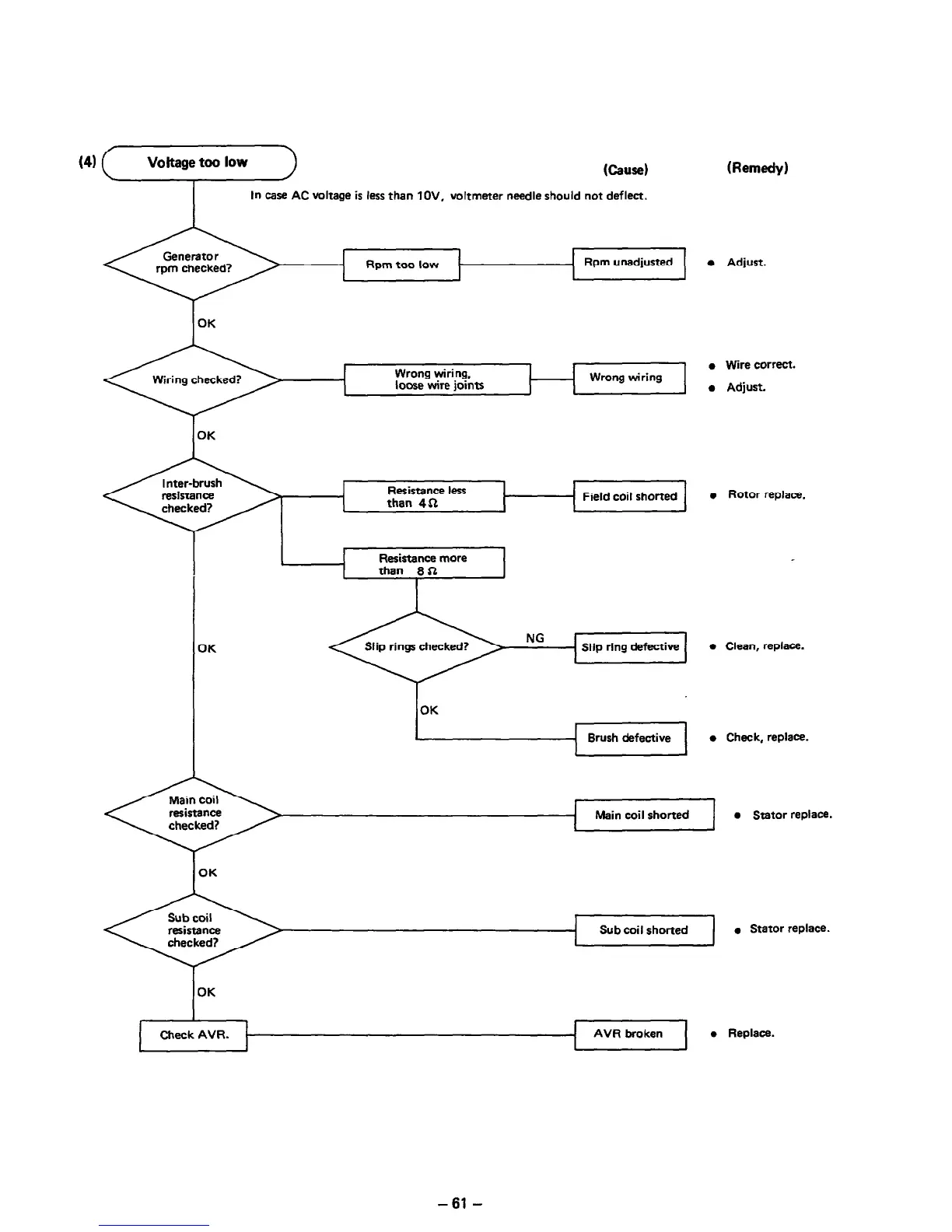
Voltage too low
Kau!w)
In case AC voltage is less than lOV, voltmeter needle should not deflect.
Rpm too low
Rpm unadjusted
t
loose wire joints
Wrong wiring
I
OK
1
Resistance less
than 4a
Field coil shorted
NG
Slip ring defective
OK
Brush defective
(Remedy)
l
Adjust.
l
Wire correct.
l
Adjust.
0 Rotor replace.
0 Clean, replace.
l
Check, replace.
Main coil shorted 0 Stator replace.
OK
Sub coil shorted
l
Stator replace.
OK
AVR broken
l
Replace.
- 61 -

Related product manuals