EasyManua.ls Logo

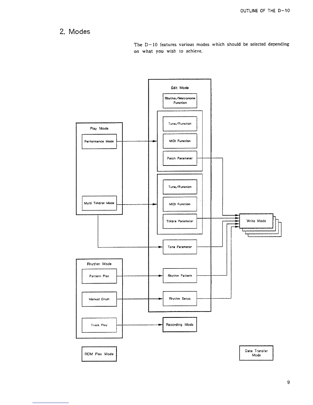
Roland D-10 - 2. Modes

Roland D-10
232 pages
Print Icon
To Next Page IconTo Next Page
To Next Page IconTo Next Page
To Previous Page IconTo Previous Page
To Previous Page IconTo Previous Page
Loading...

Table of Contents

Other manuals for Roland D-10

Related product manuals