EasyManua.ls Logo

Rotel RC-03 - Page 4

Rotel RC-03
11 pages
Print Icon
To Next Page IconTo Next Page
To Next Page IconTo Next Page
To Previous Page IconTo Previous Page
To Previous Page IconTo Previous Page
Loading...
4
RC-03 Stereo Control Amplifier
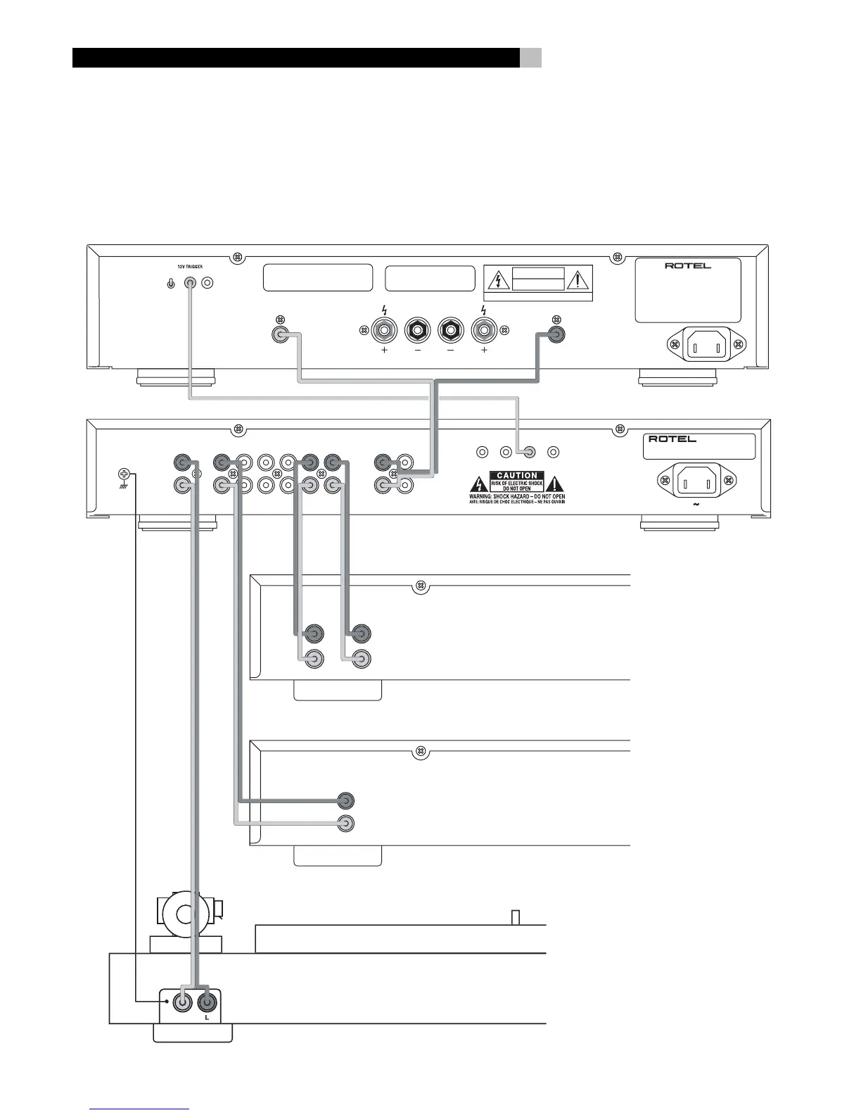
Figure 3: Input and Output Connections
Branchements des entrées et des sorties
Ein- und Ausgangsanschlüsse
Collegamenti Ingresso ed Uscita
Conexiones de Entrada y Salida
De in- en uitgangsaansluitingen
Anslutningar för in- och utsignaler
G
N
D
LEFT
RI
G
H
T
PHONO
/
LIN
E
CD
T
U
NE
R
A
U
X
1
A
U
X
2
OU
TP
U
T
S
LEFT
RI
G
H
T
IN
OUT
1
2
12V TRI
GG
ER
OUT
12
EXT REM
IN
IR
OUT
CO
NTR
O
L AMPLIFIE
R
M
O
DEL N
O
. R
C
-03
P
O
WER
CO
N
SU
MPTI
O
N: 10
W
REC
O
RDE
R
OU
TP
UT
INP
UT
L
R
OUTPU
T
L
R
C
D PLAYE
R
R
G
N
D
PH
0
N
O
S
PEAKER
S
RI
G
HT INP
UT
LEFT INP
UT
RI
G
H
T
LEFT
POWER AMPLIFIER
MODEL NO.RB-03
POWER CONSUMPTION:250W
IN
OU
T
ON
O
F
F
S
PEAKER IMPEDAN
CE
S
TERE
O
4
O
HM
S
MINIM
UM
BRID
G
ED
8
O
HM
S
MINIM
UM
WARNIN
G:
T
O
RED
UC
E THE RI
SK
O
F THE FIRE
O
R ELE
C
TRI
C
AL
S
H
OCK
DO NOT EXPOSE THIS E
Q
UIPMEN
T
T
O
RAIN
O
R M
O
I
S
T
U
RE
.
AVI
S:
RIS
Q
UE DE CHOC ELECTRI
Q
UE-NE PAS OUVRIR
.
C
A
U
TI
ON
RI
S
K
O
F ELE
C
TRI
C
S
H
OCK
D
O
N
O
T
O
PE
N