EasyManua.ls Logo

Sam Sirius 840 - Signal Flow through the Router

Default Icon
365 pages
Print Icon
To Next Page IconTo Next Page
To Next Page IconTo Next Page
To Previous Page IconTo Previous Page
To Previous Page IconTo Previous Page
Loading...
Sirius 800 Series User Manual Sirius 830 Frame Overview Product Overview 3.8
Iss 5 Rev 7 Page 35 © 2017 SAM
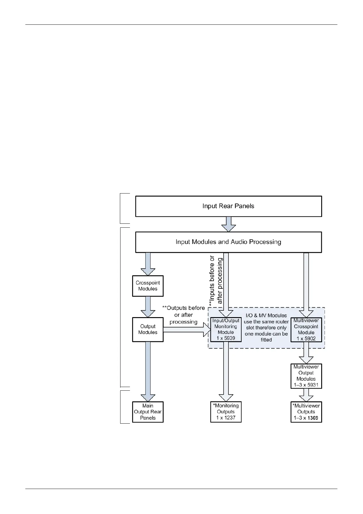
3.8.2 Signal Flow Through the Router
The Sirius 830 routes video and/or audio signals by using the video and audio crosspoint
modules. The Sirius 830 can be fitted with either Multiviewer outputs or Input/Output
monitoring as required (Figure 9).
Multiviewer Outputs
If the Multiviewer Crosspoint Module is fitted it receives signals from the input modules after
any processing has been carried out.
Input/Output Monitoring Outputs
If an Input/Output Monitoring Module is fitted each monitoring output can be independently
configured to display either an input or an output signal. Each monitoring output can also be
independently configured to display a signal before or after processing has been applied to it
(processing modules only).
Up to four monitor signals are passed to both the BNC and DIN 1.0/2.3 connectors on the
1237 rear monitor module (see section 13.2.2). The BNC connectors are optimized for video
signals (including embedded audio) and the DIN 1.0/2.3. connectors are optimized for
discrete audio signals.
Figure 9 Sirius 830 Signal Flow Diagram
Rear
Mounted
Front
Mounted
Rear
Mounted
*Multiviewer or
Input/Output Monitoring,
see section 13 for details
** The “before or after processing” option
is only available for processing modules

Table of Contents

Related product manuals