EasyManua.ls Logo

Samsung 720N - Page 48

Samsung 720N
56 pages
Print Icon
To Next Page IconTo Next Page
To Next Page IconTo Next Page
To Previous Page IconTo Previous Page
To Previous Page IconTo Previous Page
Loading...
13 Circuit Descriptions
13-4
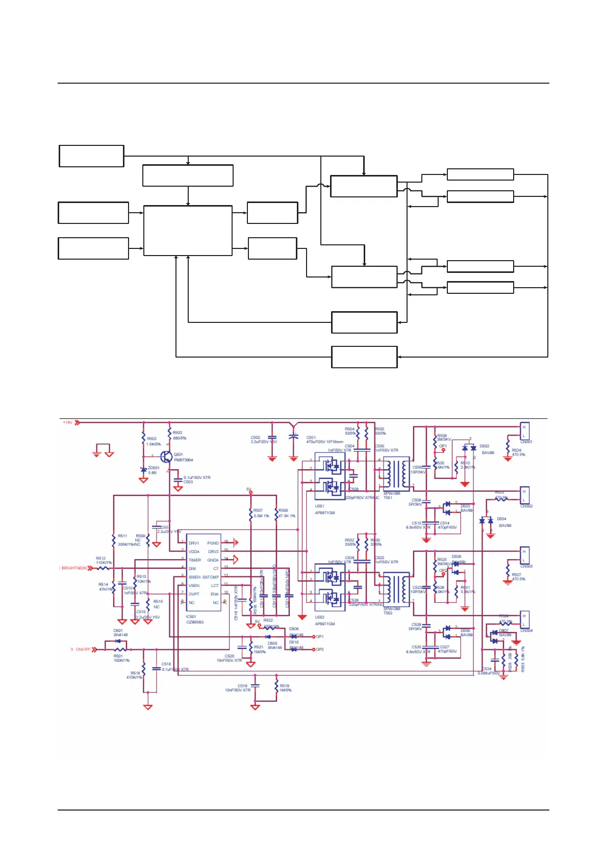
13-2 IP BOARD part(Inverter Part)
Vin voltage
(+14.2V)
Brightness
control signal
CCFL PWM
Control IC IC501
DC to DC
(+14.2V to 5.0V)
MosFET
U501
Transformer
T501
CCFL1
CCFL1
CCFL2
CCFL2
Transformer
T502
Voltage
feedback
Current
feedback
MosFET
U502
ON/OFF

Related product manuals