EasyManua.ls Logo

Samsung 932BF - IP Board Part (SMPS Part)

Samsung 932BF
74 pages
Print Icon
To Next Page IconTo Next Page
To Next Page IconTo Next Page
To Previous Page IconTo Previous Page
To Previous Page IconTo Previous Page
Loading...
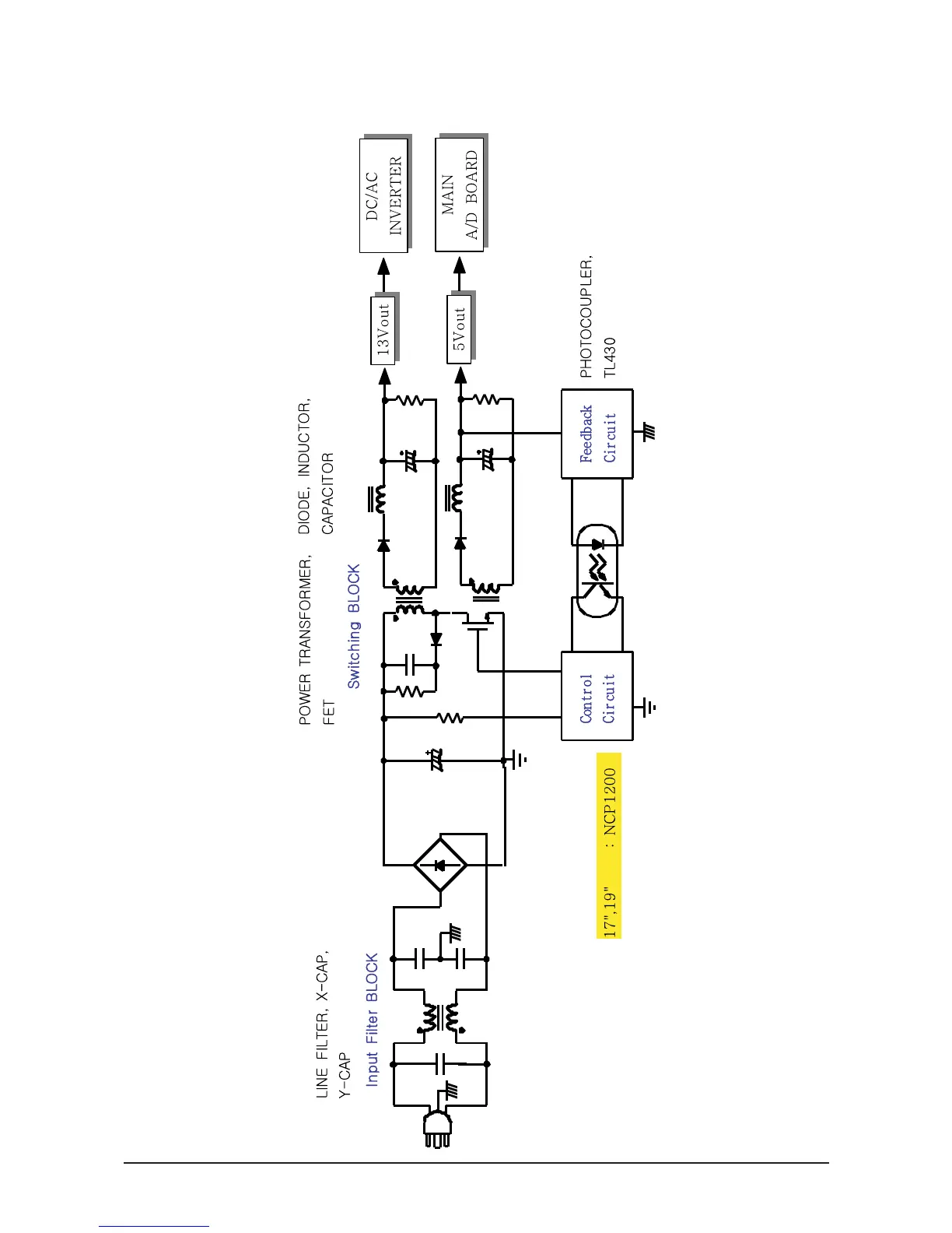
7-3 IP Board Part (SMPS Part)
7 Block Diagrams
7-3

Related product manuals