EasyManua.ls Logo

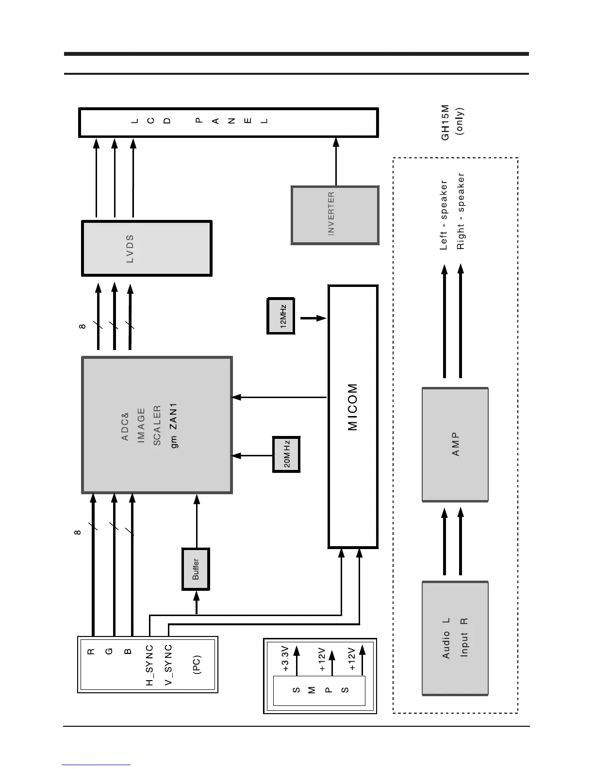
Samsung GH15LS - Block Diagram

Samsung GH15LS
34 pages
To Next Page IconTo Next Page
To Next Page IconTo Next Page
To Previous Page IconTo Previous Page
To Previous Page IconTo Previous Page
Loading...
GH15LS/GH15ES/GH15MS 7-1
7 Block Diagram

Related product manuals