EasyManua.ls Logo

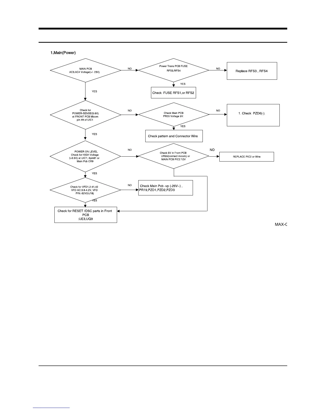
Samsung MAX-C570 - Troubleshooting; Main(Power)

Samsung MAX-C570
45 pages
To Next Page IconTo Next Page
To Next Page IconTo Next Page
To Previous Page IconTo Previous Page
To Previous Page IconTo Previous Page
Loading...
Samsung Electronics 6-1
6. TroubleShooting

Related product manuals