EasyManua.ls Logo

Samsung PS50B451B2W - Page 44

Samsung PS50B451B2W
75 pages
Print Icon
To Next Page IconTo Next Page
To Next Page IconTo Next Page
To Previous Page IconTo Previous Page
To Previous Page IconTo Previous Page
Loading...
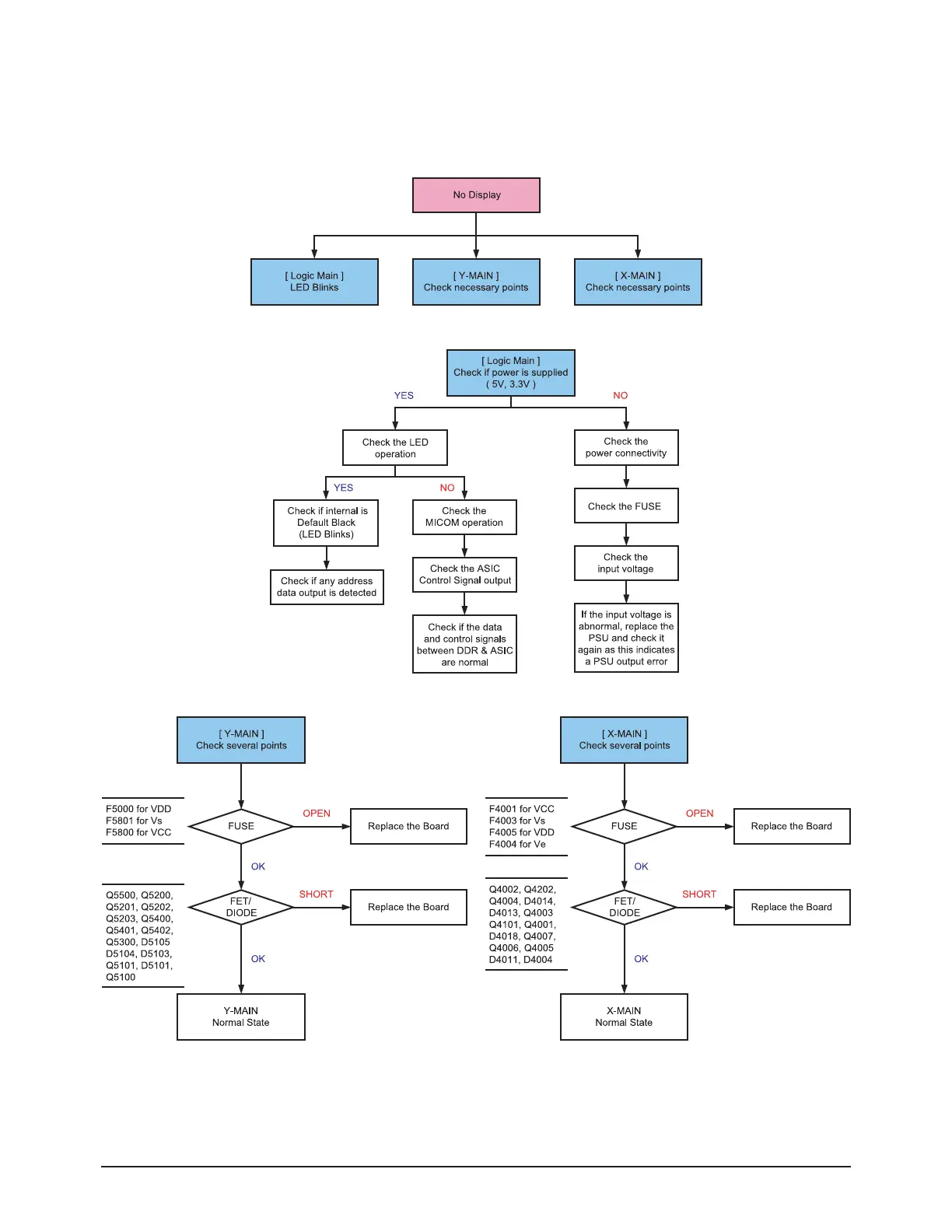
Troubleshooting
4-12 Samsung Electronics
2) Troubleshooting Procedure in Abnormal Conditions
No Display
No Display is related with Y-MAIN, X-MAIN, Logic Main and so on.
This page shows you how to check the boards, and the following pages show you how to find the defective board.

Other manuals for Samsung PS50B451B2W

Related product manuals