EasyManua.ls Logo

Samsung PS50B451B2W - Page 45

Samsung PS50B451B2W
75 pages
Print Icon
To Next Page IconTo Next Page
To Next Page IconTo Next Page
To Previous Page IconTo Previous Page
To Previous Page IconTo Previous Page
Loading...
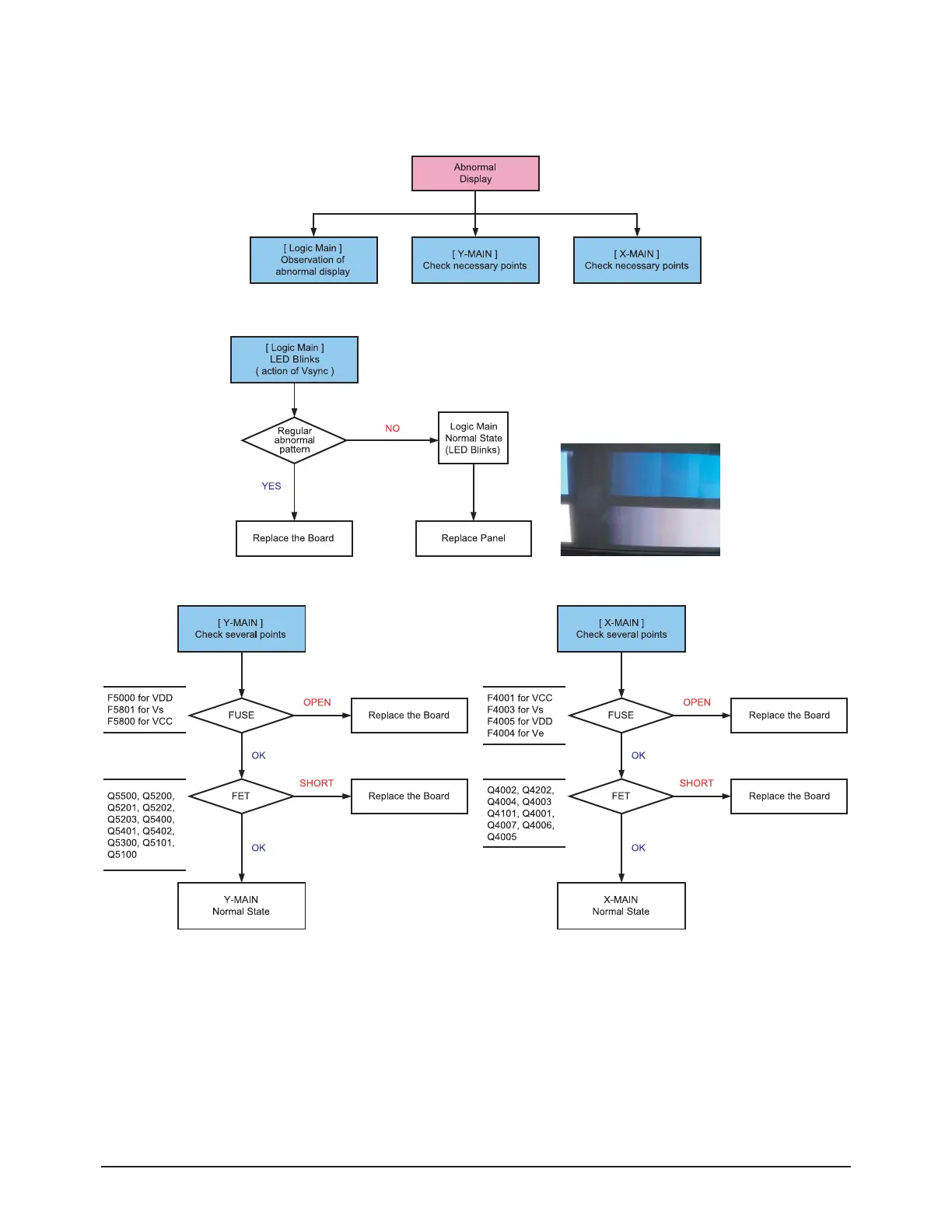
Troubleshooting
Samsung Electronics 4-13
Abnormal Display(Abnormal Image is on Screen.(except abnormality in Sustain or Address))
Abnormal Display is related with Y-MAIN, X-MAIN, Logic Main and so on.
This page shows you how to check the boards, and the following pages show you how to find the defective board.

Other manuals for Samsung PS50B451B2W

Related product manuals