EasyManua.ls Logo

Samsung RB2155SH - Page 35

Samsung RB2155SH
62 pages
To Next Page IconTo Next Page
To Next Page IconTo Next Page
To Previous Page IconTo Previous Page
To Previous Page IconTo Previous Page
Loading...
35
Diagnostics
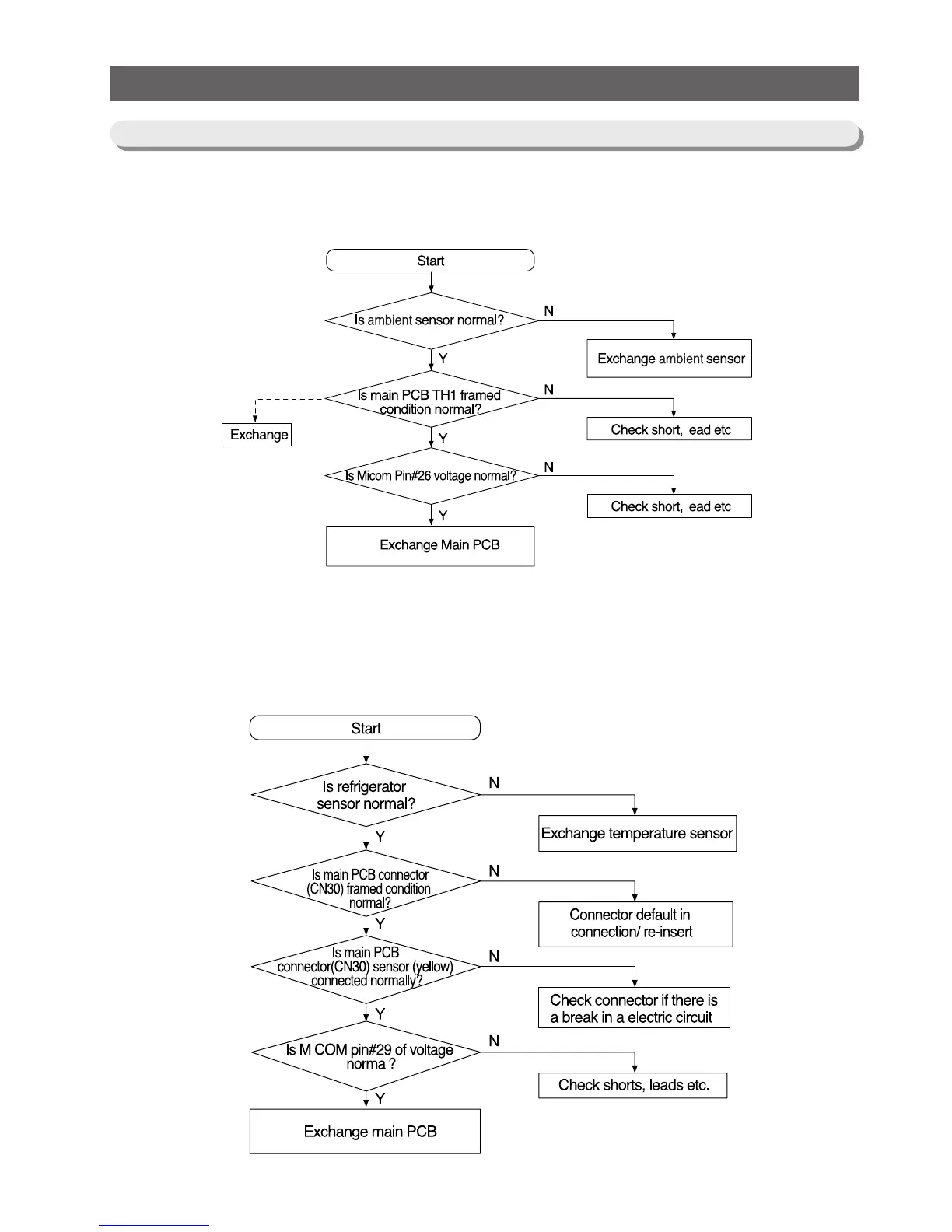
1) If the ambient sensor has trouble.
2) If the temperature sensor of the refrigerator has trouble.
11-2) If there is a trouble with self-diagnosis

Related product manuals