EasyManua.ls Logo

Samsung RT26 - Page 70

Samsung RT26
75 pages
Print Icon
To Next Page IconTo Next Page
To Next Page IconTo Next Page
To Previous Page IconTo Previous Page
To Previous Page IconTo Previous Page
Loading...
81
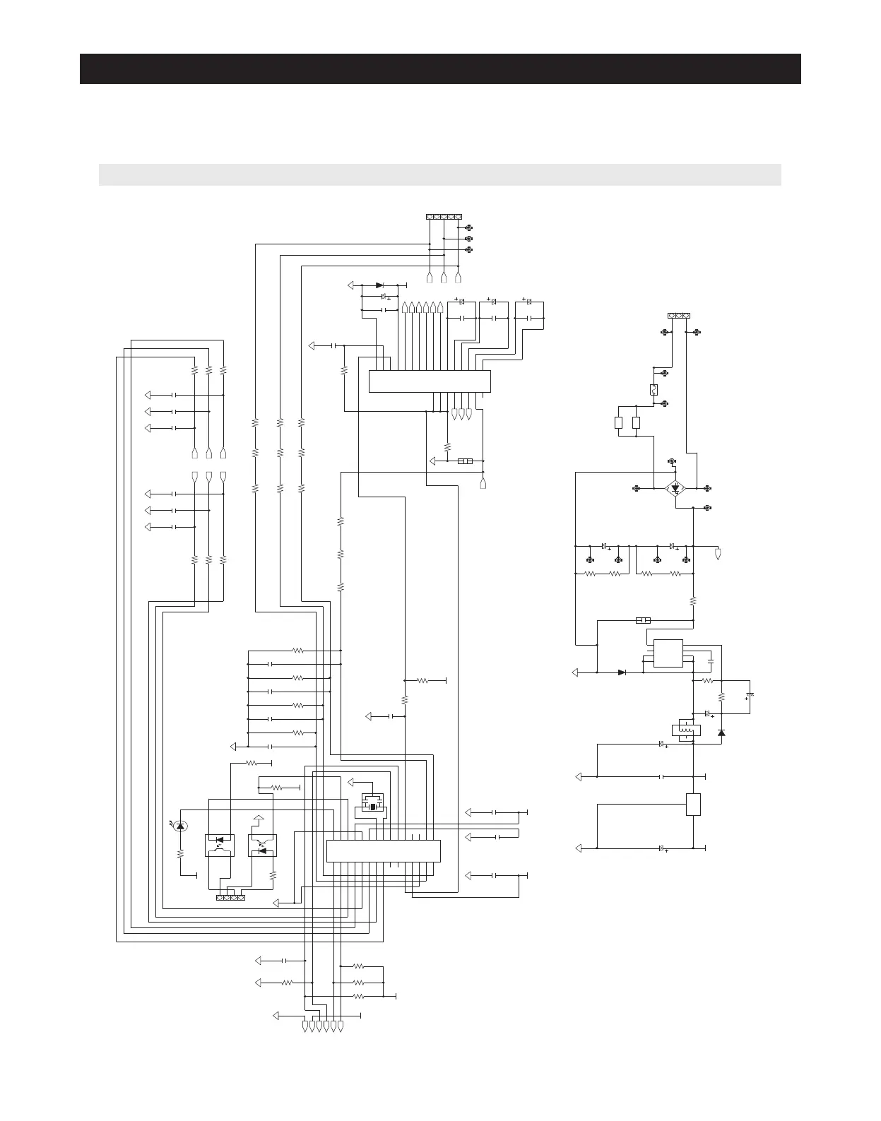
SCHEMATIC DIAGRAM
D101
1A
1000V
US1M
21
EY8
1
EY12
1
1
CN201
SMW250-04
4
3
2
ZD501
PTZ18A
2
1
CN102
Y
W396-05AV
5
4
3
2
1
R104
100K,F,0.25W
21
4.7K,J,0.125W
R308
21
EY1
1
5V
C307
50V,10nF
2
1
C103
250V,680uF
2
1
C501
50V,100nF
2
1
PC202
PC123
32
41
EY2
1
EY3
1
EY4
1
35V,220uF
C513
2
1
630V,100nF
C1
2
1
R105
100K,F,0.25W
21
R106
100K,F,0.25W
21
R107
100K,F,0.25W
21
250V,680uF
C102
2
1
0.125W J 1K
R311
21
0
OP106
21
JUMP
EY11
1
EY10
1
EY7
1
50V,2.2nF
C511
2
1
50V,2.2nF
C510
2
1
EY9
1
50V,2.2nF
C509
2
1
EY6
1
EY5
1
50V,10nF
C508
2
1
6.8K,F,0.125W
R514
21
6.8K,F,0.125W
R515
21
6.8K,F,0.125W
R516
21
6.8K,F,0.125W
R517
21
AGND
PC123
PC201
32
41
5V
U
50V
33uF
C503
2
1
5V
0.25WF300K
R513
21
AGND
50V
100nF
C204
2
1
AGND
0.125W J 10K
R316
21
5V
AGND
5V
AGND
C203
100nF
50V
2
1
5V
AGND AGND
50V
470nF
C202
2
1
C201
100nF
50V
2
1
50V
33uF
C505
2
1
50V
33uF
C507
2
1
AGND
AGND
UPD78F1201MC-CAB-AX
IC2
1615
1714
1813
1912
2011
2110
229
238
247
256
265
274
283
292
301P23
P24
P22 P25
P21 AVSS
P20 AVREF
P120 P80
nRESET P81
FLMD0 P83
P122 P10
P121 P11
REGC P12
VSS P13
VDD P50
P30 P51
P31 P40
P32 P41
R313
10K J 0.125W
21
XTAL301_20MHz
CSTLS20M0X51
20MHz
2
31
L101
680uH,,0.4A
DA27-00020C
43
52
61
0
OP105
21
JUMP
0.25WJ100
R307
21
1
R312
470 J 0.125W
2
CN101
YW396-03AV
3
2
1
D102
1A1000V
US1M
21
R510
300K F 0.25W
21
R507
300K F 0.25W
21
R504
300K F 0.25W
21
R503
300K F 0.25W
21
R506
300K F 0.25W
21
R509
300K F 0.25W
21
R502
300K F 0.25W
21
R505
300K F 0.25W
21
R508
300K F 0.25W
21
W
DLP
AGND
AGND
16V
AGND
IC1
54
63
72
81
S
S
SS
BPNC
FBD
C104
630V,100nF
2
1
50V
1nF
C306
2
1
AGND
DLP
AGNDAGNDAGNDAGND
R101
10,J,1W
21
C105
50V
100nF
2
1
0.25WJ100
R305
21
0.25WJ100
R301
21
C107
50V
33uF
2
1
C304
1nF
50V
2
1
C302
1nF
50V
2
1
C303
1nF
50V
2
1
C301
1nF
50V
2
1
C305
1nF
50V
2
1
0.25WF300K
R512
21
100 J 0.25W
R303
21
0.125W J 1K
R310
21
AGND
5V
C106
50V
33uF
2
1
R309
2K J 0.125W
21
0.25WF300K
R511
21
R304
100 J 0.25W
21
LMP1
RED
3mm
21
R315
10K J 0.125W
21
R314
10K J 0.125W
21
AGND
5V
R302
100 J 0.25W
21
R306
100 J 0.25W
21
C109
50V
100nF
2
1
REG1
KA78L05AZTA
2
13
IN
OUT
GND
R102
2.2K,F,0.125W
21
AGND
C110
35V,220uF
2
1
IC3
IGCM04G60HA
16
15
14
13
12
11
10
9
178
187
196
205
214
223
232
241
VS(U)
NC
VB(U) P
VS(V) U
VB(V) V
VS(W)
W
VB(W) N
HIN(U) N
HIN(V) N
HIN(W)
LIN(U)
LIN(V)
LIN(W)
VDD
VFO
ITRIP
VSS
AGND
C108
25V,470uF
2
1
R103
18K,F,0.125W
21
BD101
D5SB60
3
14
2
AGND
R1
0.09,J,2W
21
16V 5V
FUSE
FH1
250V,5.0A
21
C502
100nF
50V
2
1
C504
100nF
50V
2
1
C506
100nF
50V
2
1
PWM5
PWM1
PWM2
V
R501
2K J 0.125W
21
50V
1nF
C512
2
1
AGND
5V
AGND
EY15
1
EY14
1
EY13
1
FB
AGND
AGND
RPM
V
V
16V
PWM1
PWM3
PWM3
PWM4
PWM4
PWM2
PWM6
PWM6
5V
5V
5V
5V
PWM5
W
W
DLP
U
U
8-2-3. INDIA
This document can not be used without Samsung's authorization.

Other manuals for Samsung RT26

Related product manuals