EasyManua.ls Logo

Samsung SGH-E770 - SGH-E770 Troubleshooting Flowcharts; Baseband Troubleshooting

Samsung SGH-E770
47 pages
Print Icon
To Next Page IconTo Next Page
To Next Page IconTo Next Page
To Previous Page IconTo Previous Page
To Previous Page IconTo Previous Page
Loading...
SAMSUNG Proprietary-Contents may change without notice
2. SGH-E770 Flow Chart of Troubleshooting
2-1
This Document can not be used without Samsung's authorization
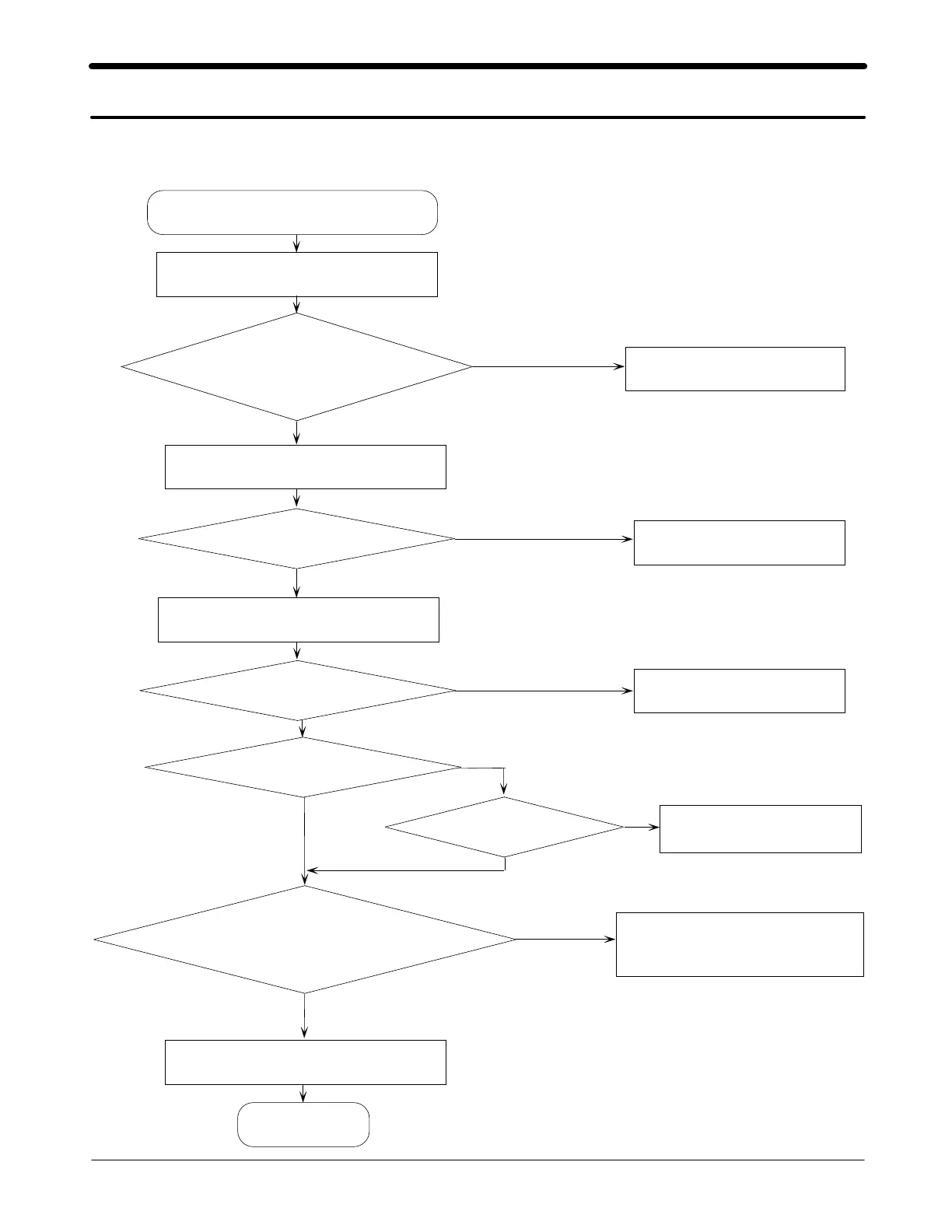
2-1.Baseband
2-1-1. Power ON
'Power ON' Does not work
Check the current consumption
Current consumption
100mA ?
Check the V bat. voltage
Down load again
Voltage
3.3V ?
Check the pins of UCP301
C311
1.8V ?
Check the Initial operation
END
C314 and C315 = 2.8V?
Charge the Battery
Checktheclockgeneration
circuit (TCX101, U104 pin#4)
Checktheclocksignal
at pin #3 of TCX101
Freq.=13MHz,Vrms
300mV
Check UCP301 and C316
Check UCP301 and C311
NO
NO
NO
NO
NO
NO
YES
YES
YES
YES
YES
YES
C316=1.5V?

Related product manuals