EasyManua.ls Logo

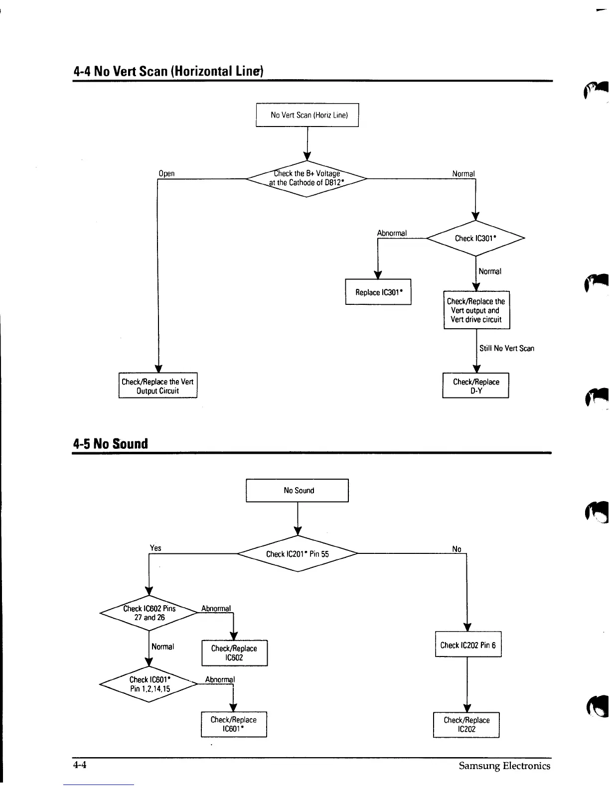
Samsung TXE2045 - 4-4 No Vert Scan (Horizontal Line); 4-5 No Sound

Samsung TXE2045
78 pages
Print Icon
To Previous Page IconTo Previous Page
To Previous Page IconTo Previous Page
Loading...

Related product manuals