EasyManua.ls Logo

Sanyo CE29FS2 - Page 3

Sanyo CE29FS2
39 pages
Print Icon
To Next Page IconTo Next Page
To Next Page IconTo Next Page
To Previous Page IconTo Previous Page
To Previous Page IconTo Previous Page
Loading...
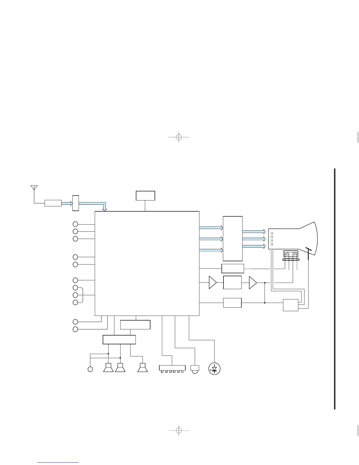
TUNER
VIDEO
L/R
INPUT-1 INPUT-2
INPUT-3
MONITOR
OUT
Y-IN
Cb-IN
Cr-IN
L/R
VIDEO
VIDEO
L/R
L/R
Y/C
VIF/SIF
IC201
PROCESSOR
IC001
AUDIO AMP.
IC1401
WOOFER AMP.
KEY SW
RC
RECEIVER
LED
H-PHONE
SPEAKER
WOOFER
IC802
EEPROM
IC701
TRIPLE
VIDEO
OUTPUT
AMP
IC501
VERTICAL
T431
H-DRIVE
TRANS
Q431
H-DRIVE
Q901
CRT
T471
FBT
Q432
H-OUT
PCC
CIRCUIT
-3-
Chassis Block Diagrams
IC1401<Woofer Pre-Amp. IC> is not used
SM_29-C8ZH (RUS) 5/15/06 12:05 PM Page 3

Related product manuals