EasyManua.ls Logo

SCS Sentinel AAA0037 - Wiring; Installing; Installing; Wiring Diagram

Default Icon
Print Icon
To Next Page IconTo Next Page
To Next Page IconTo Next Page
To Previous Page IconTo Previous Page
To Previous Page IconTo Previous Page
Loading...
12 en
For a better seal, put silicone
on the top and the 2 sides of the
keyboard
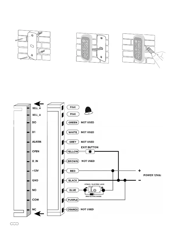
C- WIRING / INSTALLING
C2 - Wiring diagram
To strike/electric lock
C1 - Installing

Related product manuals