EasyManua.ls Logo

SCS Sentinel AAA0037 - B1 - Contenuto del Kit; C- Cablaggio; Installazione; C1 - Impianto; C2 - Schema DI Cablaggio

Default Icon
Print Icon
To Next Page IconTo Next Page
To Next Page IconTo Next Page
To Previous Page IconTo Previous Page
To Previous Page IconTo Previous Page
Loading...
20 it
Per una migliore tenuta,
siliconate la parte superiore
e i 2 lati della tastiera.
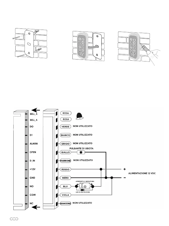
C- CABLAGGIO / INSTALLAZIONE
C2 - Schema di cablaggio
C1 - Impianto
Schema alimentazione verso apriporta / serratura elettrica

Related product manuals