EasyManua.ls Logo

SDC 1511S - Page 8

SDC 1511S
13 pages
Print Icon
To Next Page IconTo Next Page
To Next Page IconTo Next Page
To Previous Page IconTo Previous Page
To Previous Page IconTo Previous Page
Loading...
P:\INSTALLATION INST\Delayed Egress\INST-1511ST\INST-1511ST.vsd Rev G7 02-19 Page 8
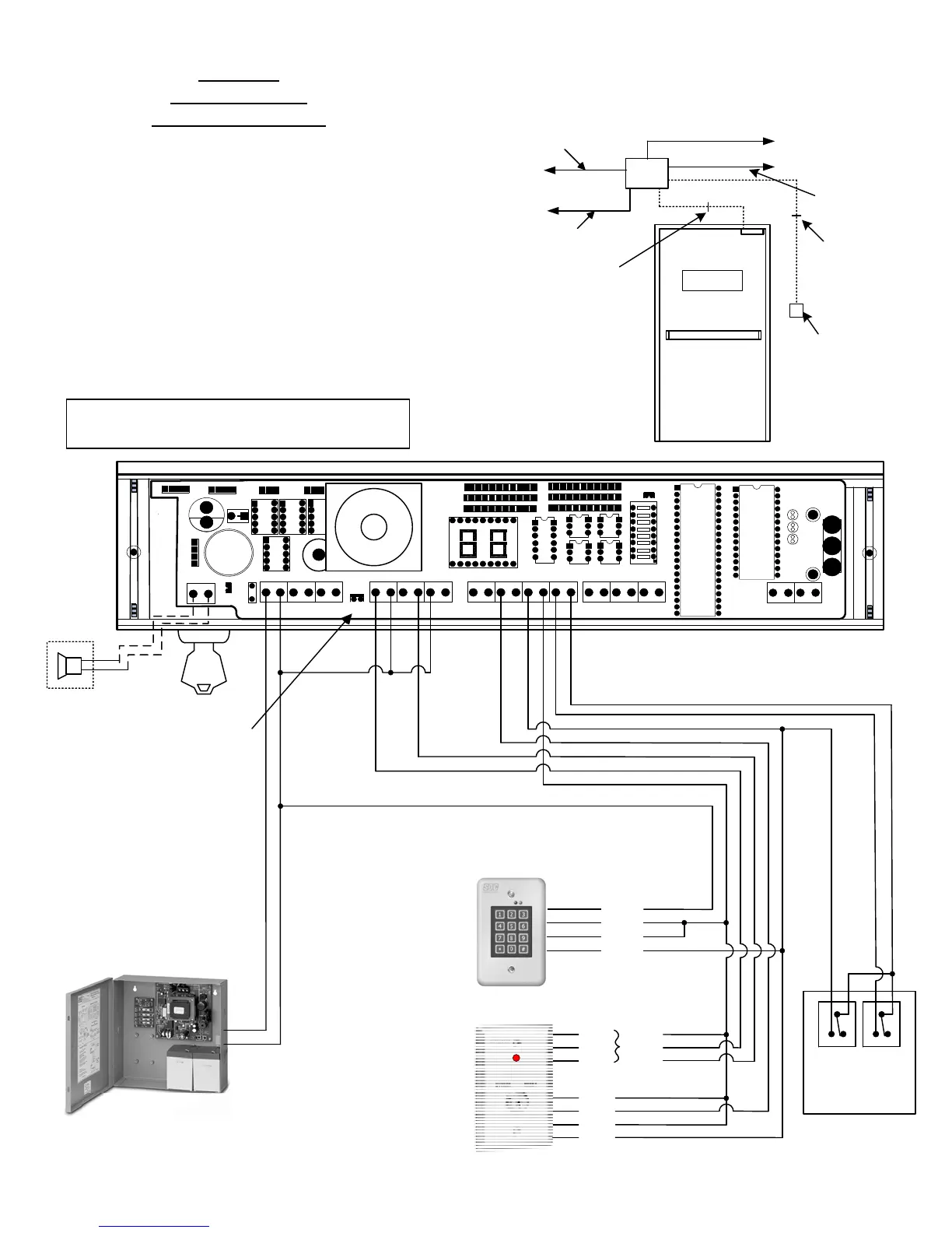
3 or 5
conductors
8 or 10
conductors
Power
Supply
To Fire Panel
AC Mains
2 conductors
PUSH UNTIL ALARM
SOUNDS. DOO R CAN BE
OPENED IN 15 SE CONDS.
Key Switch or
Access Control
(Optional)
REMOVE J6 ONLY IF A FIRE PANEL
OR SMOKE DETECTION SYSTEM IS
CONNECTED TO [FP] INPUT (Pg. 9)
To Smoke
Detection System
2 conductors
600 Series
Power Supply
+
-
+
-
Keep
Closed
To
Unlock
Close
To
Override
Unlock
Patient
Protection
System
To
Patient Protection
System
3 conductors
Wiring to
Infant & Patient
Protection Systems
1. Close and hold REX input. The 1511S will be
in the Bypass mode and will be unlocked.
2. Whenever the IBO input is closed and held,
the 1511S will instantly relock and rearm.
Egress is possible as the normal 15/30 sec
delayed unlock.
3. Releasing the IBO input will return the 1511S
to the Bypass mode.
4. Releasing the REX input will rearm the
system.
5. Upon power-up, you must manually reset
the lock to activate the IBO input.
System Operation
C NC
-+ -+
NC NONO C
C NC
NO CNO C
NO C NO C
NO C
NC NO
C NC
[ BAS ]
[ DPS ]
[RESET][RM TRIG]
[REX]
[RED RLY][GRN RLY]
[ LOCK ]
[ FP ]
[ PWR ]
J6
J7
J2
[IBO]
[EXT SPKR]
101-SP
REMOTE
SPEAKER
(OPTIONAL)
918
Digital Keypad
+
-
C
NO
(OPTIONAL)
Connection to a Infant/Patient Monitoring
Systems has not been investigated by UL.
728U or 728UL3
Key Switch
Reset Station
(OPTIONAL)
RED
GRN
BLK
WHT
BLK
BLU
RED
L3
OPTION

Related product manuals