EasyManua.ls Logo

SDS EM-6 - Page 2

SDS EM-6
77 pages
Print Icon
To Next Page IconTo Next Page
To Next Page IconTo Next Page
To Previous Page IconTo Previous Page
To Previous Page IconTo Previous Page
Loading...
2
Theory of Operation
Air temperature, CHT (or coolant temperature), manifold pressure, throttle position and rpm are all
measured and taken into account by the EM-6 ECU which determines how often and how long the
injectors remain open. The ECU generates a precise triggering pulse, which is fed to the injectors. The
manifold pressure value multiplied by the rpm value determines the primary pulse width. Barometric
compensation also corrects AFR with altitude behind the scenes, regardless of MAP.
Mechanical Section
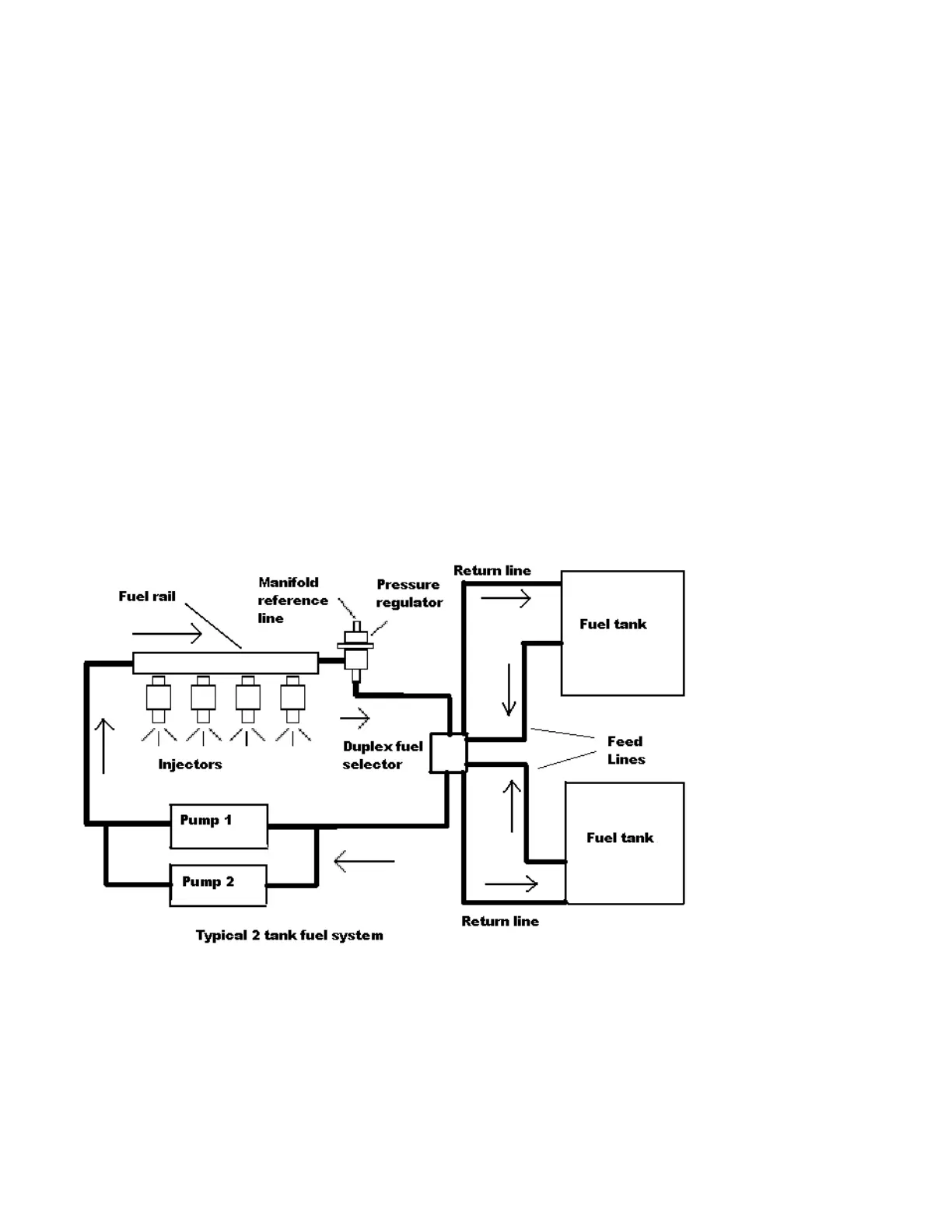
Fuel System
In order for any EFI system to function properly, an adequate supply of fuel at the proper pressure must
be present at the injectors. Problems are invariably blamed on the electronics when in fact 99% of all
running problems are due to mechanical deficiencies. Most running problems are due to poor electrical
connections or insufficient fuel supply/ pressure issues. Failure to follow proper fuel system
recommendations and layout can cause a partial or complete power loss.
Any fuel system design must ensure that fuel feeds from the tanks to pump inlets at all times
during normal flight conditions including uncoordinated flight at high bank angles.
Injectors
We supply properly sized and matched injectors for your application. You should consult us if you plan to
use different injectors for some reason. Improperly sized or matched injectors can create running or
tuning problems and our mapping recommendations may not be valid. Undersized injectors can
cause engine damage in extreme cases.

Related product manuals