EasyManua.ls Logo

Sharp 13VT-K100 - Capstan Servo Troubleshooting Flowchart

Sharp 13VT-K100
90 pages
Print Icon
To Next Page IconTo Next Page
To Next Page IconTo Next Page
To Previous Page IconTo Previous Page
To Previous Page IconTo Previous Page
Loading...
13VT-K100/150
13VT-CK10
47
NO
NO
NO
NO
NO
NO
NO
NO
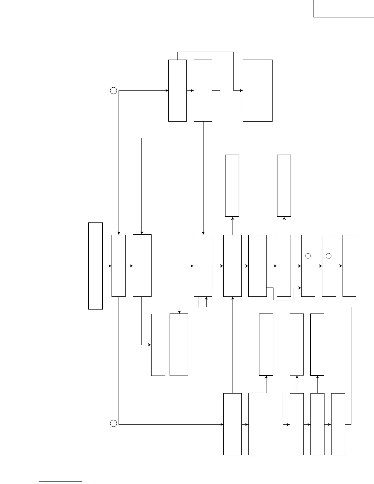
CAPSTAN SERVO TROUBLESHOOTING FLOW CHART NO.1-11
YES
YES
YES
YES
NO
NO
YES
YES
YES
YES
YES
YES
YES
YES
NO
Is pin (75) of IC7701
normal?
Replace the capstan
motor.
Replace IC7701.
Replace IC7701.
Replace the FFC AA-MH.
Check X7701, C7705 and
C7706.
Check the capstan FG
signal line between AM
connector and IC7701.
Does there appear the
capstan FG signal at pin
(85) of IC7701?
Is there the capstan
control voltage applied to
pin (4) of AC connector?
Check the composite
sync. signal at pin (14) of
IC2201, Q2201 and
Q2202, up to pin (84) of
IC7701.
Replace IC7701.
Replace A/C head.
Check " A "
Check " B "
In case of NO GOOD
Does there appear the
V-sync. at pin (84) at
IC7701?
Is there REC CTL signal
output at pins (92), (91) of
IC7701?
Is there capstan control
signal at pin (77) of
IC7701?
Are REC and /or PB
mode inoperative?
Is the FFC AA-MH
normal?
Does the A/C head
operate normally?
Adjust the height of the
A/C head.
Does PB CTL signal
appear at pin (97) of
IC7701?
Does CTL amplifier circuit
of IC7701 (pins (92) to
(97)) operate normally?
(Does the noise appear at
pin (97) when touch
R7774 by hand?)
Only PB mode inoperetive. Only REC mode inoperetive.
A
B
Is there 16MHz oscillation
at pins (38) and (39) of
IC7701.
Capstan servo does not function.

Related product manuals